添加到电脑桌面
添加到电脑桌面,以后点击桌面图标一键打开,无需搜索,非常快捷!
立即添加
资源篮
0
文档悬赏
默认会员
限时优惠
登录
首页
充值
所有文档
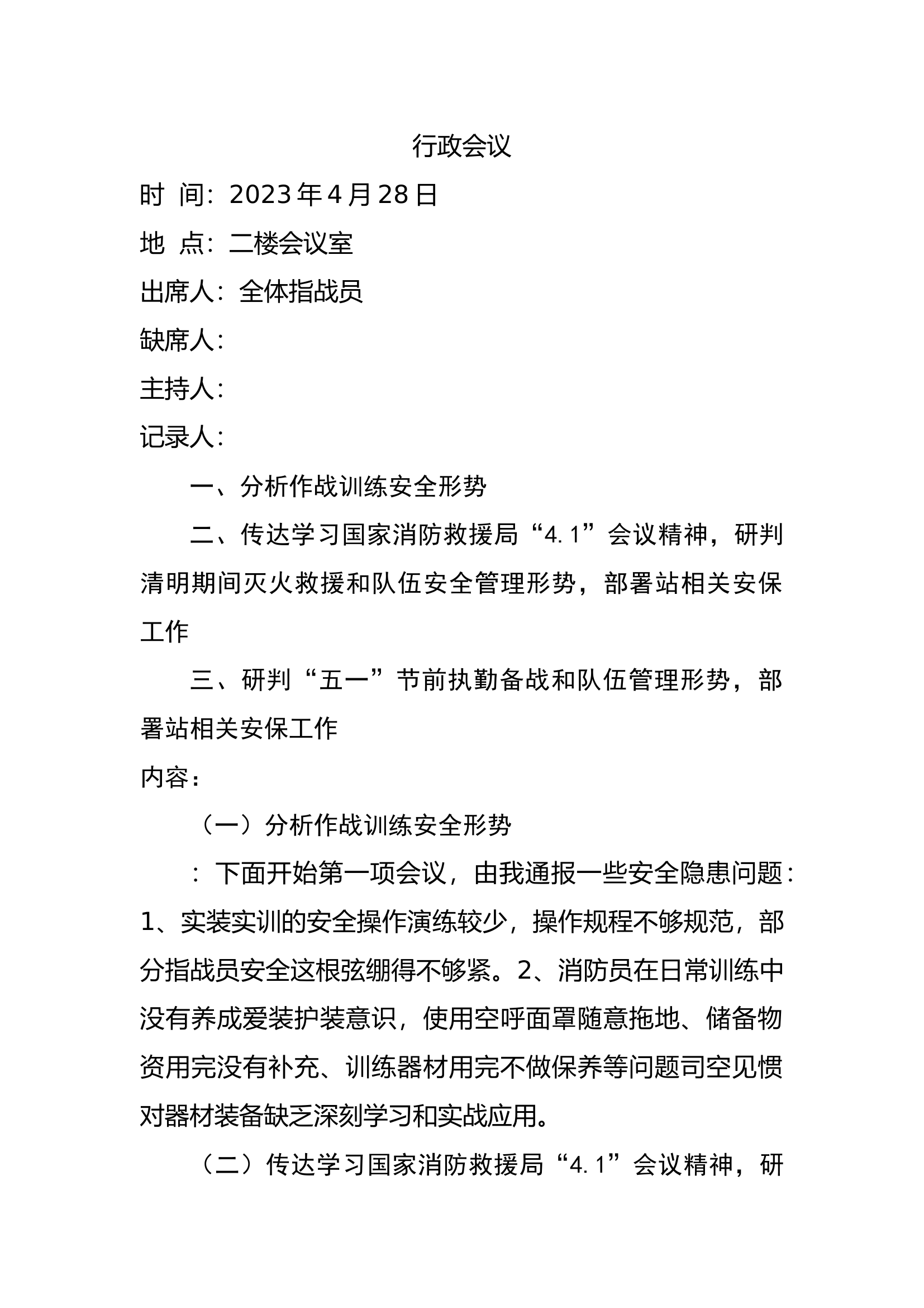
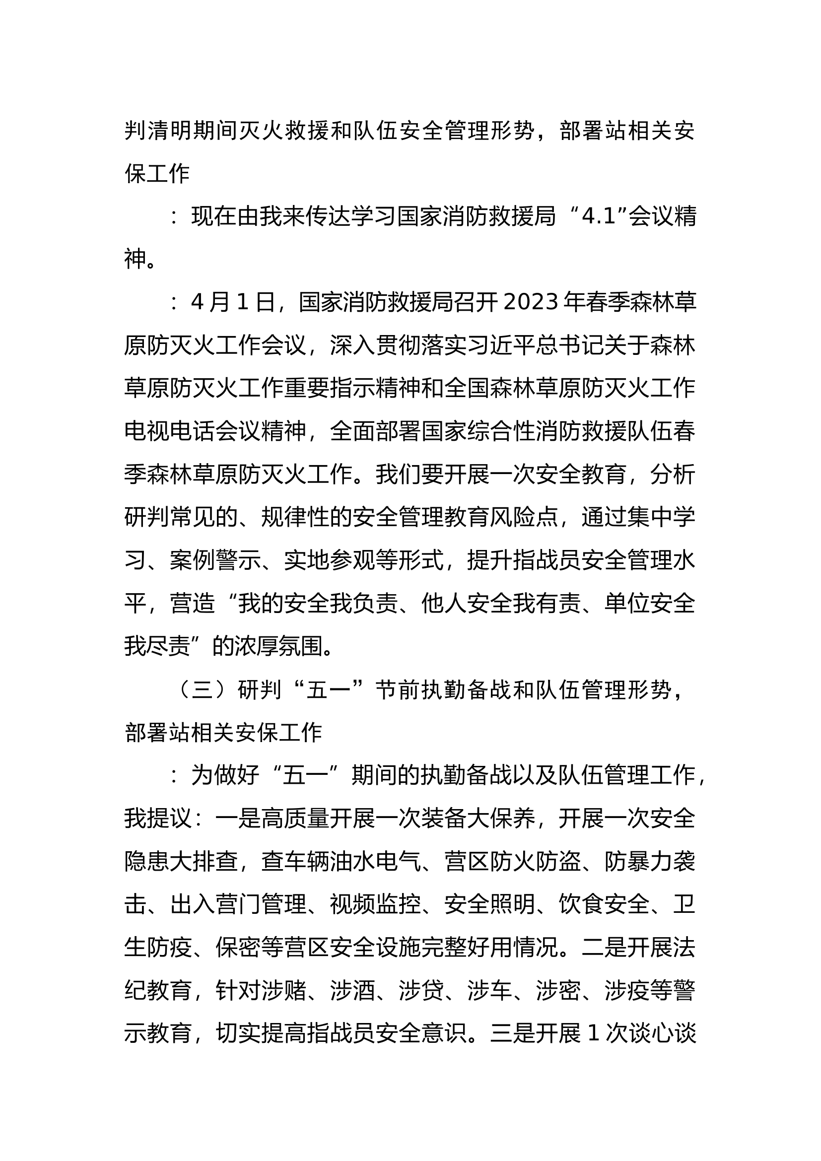
年终检查
文库
行政会议4月28日.docx
DOCX
13KB
1页
下载3
2024-03-19
浏览9
收藏0
评分-
3积分
AI编辑
收藏
已收藏
喜欢
已喜欢
李**
这个人很懒,什么都没留下
查看用户
该文档于
上传
相关文档
行政会议4月9日
1
3
14KB
行政会议4月16日
3
3
15KB
3.党支部会议记录(2024年4月)涉及七议议战议训议安全议保密等,条令学习月动员部署等
45
15
383KB
4月党支部会议
61
2
23KB
XX县XX消防救援站2024年4月份党支部委员会会议
0
20
970KB
党小组会议记录(2024年4月
6
10
365KB
党小组会议记录2024年1月--4月齐全(涉及上级指示精神重大决策部署等方面,跟随支部记录走,共计18篇)
19
18
701KB
2023年行政会议记录
8
5
120KB
4月份大队党委会议训议中心发言
7
2
64KB
2022年行政会议记录
7
5
81KB
半年行政会议记录
17
10
68KB
4月党支部会议材料
10
6
20KB
2023年行政会议记录本1月)
12
2
20KB
2023年行政会议记录本(1-7月)
14
30
56KB
2024年消防救援人员会议记录4月(含消防指战员大会)
0
10
396KB
消防队支部委员会会议记录(4月入党誓词、议党建、议教育、、议管理、议安全、议战、议训、上月工作分析、下月工作安排))
13
10
297KB
行政会议3月12日
0
30
13KB
4月份支部会议记录齐全(涉及议管议教议保密等七议内容、条令学习动员部署、党纪有关党课、党纪动员部署会、上级精神传达学习、讨论研究上报驾驶员选拔、传达总队纪委廉洁过节、研究部署队站五一、端午廉洁过节事宜)
31
18
667KB
行政会议3月19日
0
30
13KB
站务会(4月28日)
1
8
337KB
行政会议2月26日
1
30
12KB
2024年支部委员会会议记录(4月)
3
15
455KB
行政会议5月8日
3
3
13KB
行政会议5月14日
2
3
13KB
行政会议5月22日
3
3
13KB
民主生活会议程
0
20
13KB
栀夏:最全的党委党支部会议记录格式范例
1
10
2M
在全总队(支队)干部监督管理会议上的发言........
0
4
14KB
在全支队整治形式主义为基层减负工作领导小组第一次(扩大)会议上的汇报发言...............
2
8
15KB