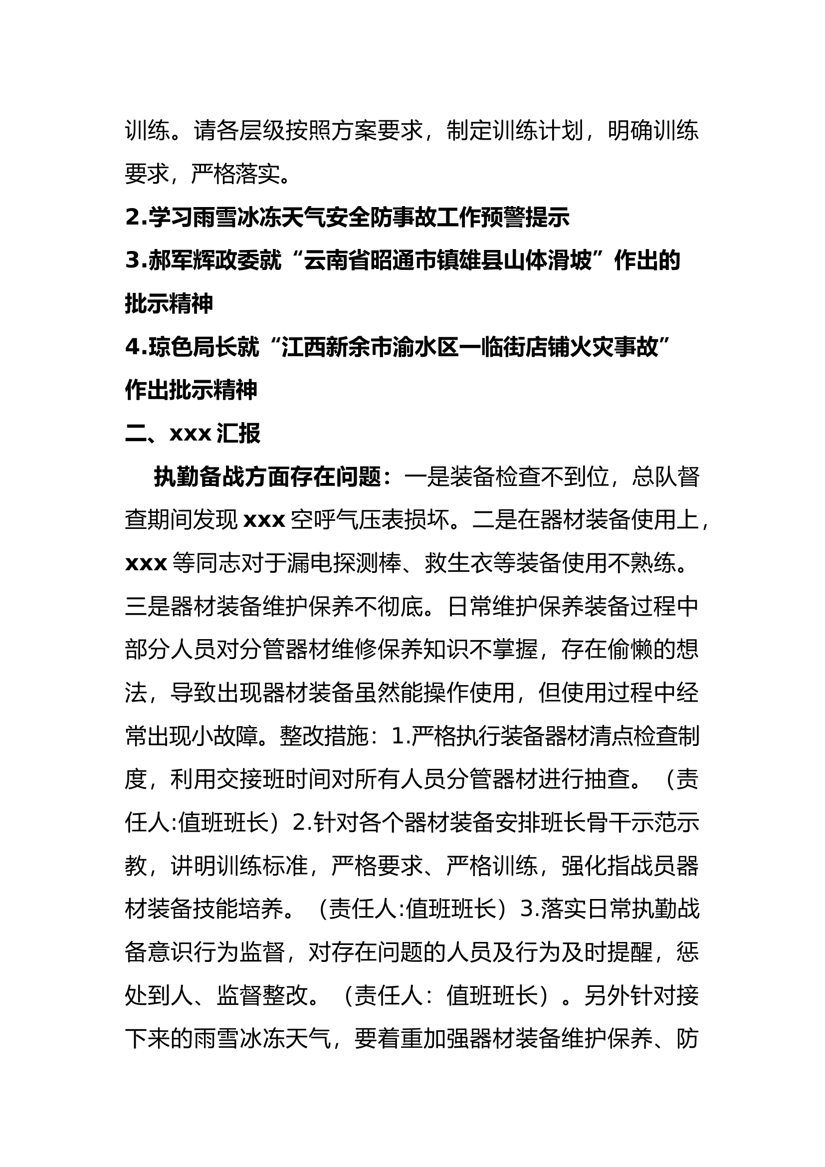
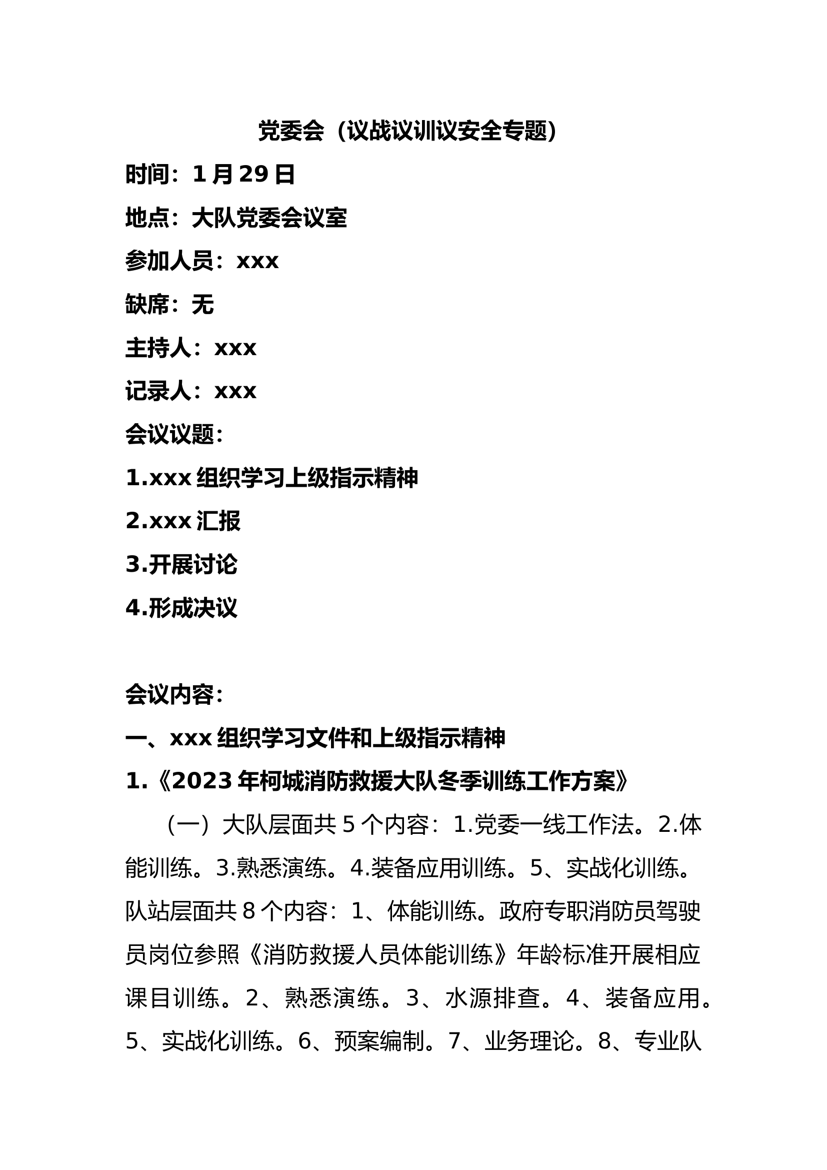
添加到电脑桌面
添加到电脑桌面,以后点击桌面图标一键打开,无需搜索,非常快捷!
立即添加
资源篮
0
文档悬赏
默认会员
限时优惠
登录
首页
充值
所有文档
年终检查
文库
一月份党委会(议战议训议安全)1.docx
DOCX
15KB
1页
下载5
2024-06-20
浏览48
收藏0
评分-
10积分
AI编辑
收藏
已收藏
喜欢
已喜欢
1**
这个人很懒,什么都没留下
查看用户
该文档于
上传
相关文档
四月份党委会(议战议训议安全)1
2
15
17KB
二月份党委会(议战议训议安全)1
3
10
16KB
一月份议教议训议战议安全
230
1
24KB
2023年1月份大队党委会(议战议训议安全)
3
10
20KB
2023年2月份大队党委会(议战议训议安全)
8
10
20KB
2023年3月份大队党委会(议战议训议安全)
8
10
20KB
2023年4月份大队党委会(议战议训议安全)
6
10
20KB
2023年5月份大队党委会(议战议训议安全)
6
10
22KB
2023年6月份大队党委会(议战议训议安全)
7
10
23KB
2023年7月份大队党委会(议战议训议安全)
10
10
21KB
2023年8月份大队党委会(议战议训议安全)
7
10
19KB
2023年9月份大队党委会(议战议训议安全)
10
10
21KB
2023年10月份大队党委会(议战议训议安全)
5
10
20KB
2023年11月份大队党委会(议战议训议安全)
2
10
22KB
2023年12月份大队党委会(议战议训议安全)
16
10
24KB
三月份支委会(议战议训议安全)1
2
15
16KB
十月份党委会(议战议训议安全) - 副本
22
10
15KB
3.党支部会议记录(2024年4月)涉及七议议战议训议安全议保密等,条令学习月动员部署等
45
15
383KB
精品:支队党委议战议训议安全(2023.10)
29
5
18KB
4月份议教、议管、议战、议训、议安全工作
39
4
37KB
2024年12月份会议记录(第一议题、议教、议战议训、议安全、议管、研究确定党日活动、反食品浪费部署)
30
15
21KB
8月议战议训议安全
31
5
30KB
关于研究xx大队执勤训练以及作战训练安全相关事宜(议战议训议安全)
28
2
165KB
2024年党支部第八次“议战议训议安全”材料
2
5
307KB
2022年10月份党委会、党支部等会议记录(议教、议训、议安全等七议加上近期重要议题,党支部会套着写)
194
6
67KB
2023年2月份党委会记录(议教、议训、议安全等11项议题)(党支部套着写)
32
30
25KB
精品:支队党委议战议训议安全(12月)
19
5
28KB
议训、议战、议安全
61
2
13KB
议战议训议安全 议管理 议教育 议廉政 议保密 每月七议
13
15
453KB