添加到电脑桌面
添加到电脑桌面,以后点击桌面图标一键打开,无需搜索,非常快捷!
立即添加
资源篮
0
文档悬赏
默认会员
限时优惠
登录
首页
充值
所有文档
年终检查
文库
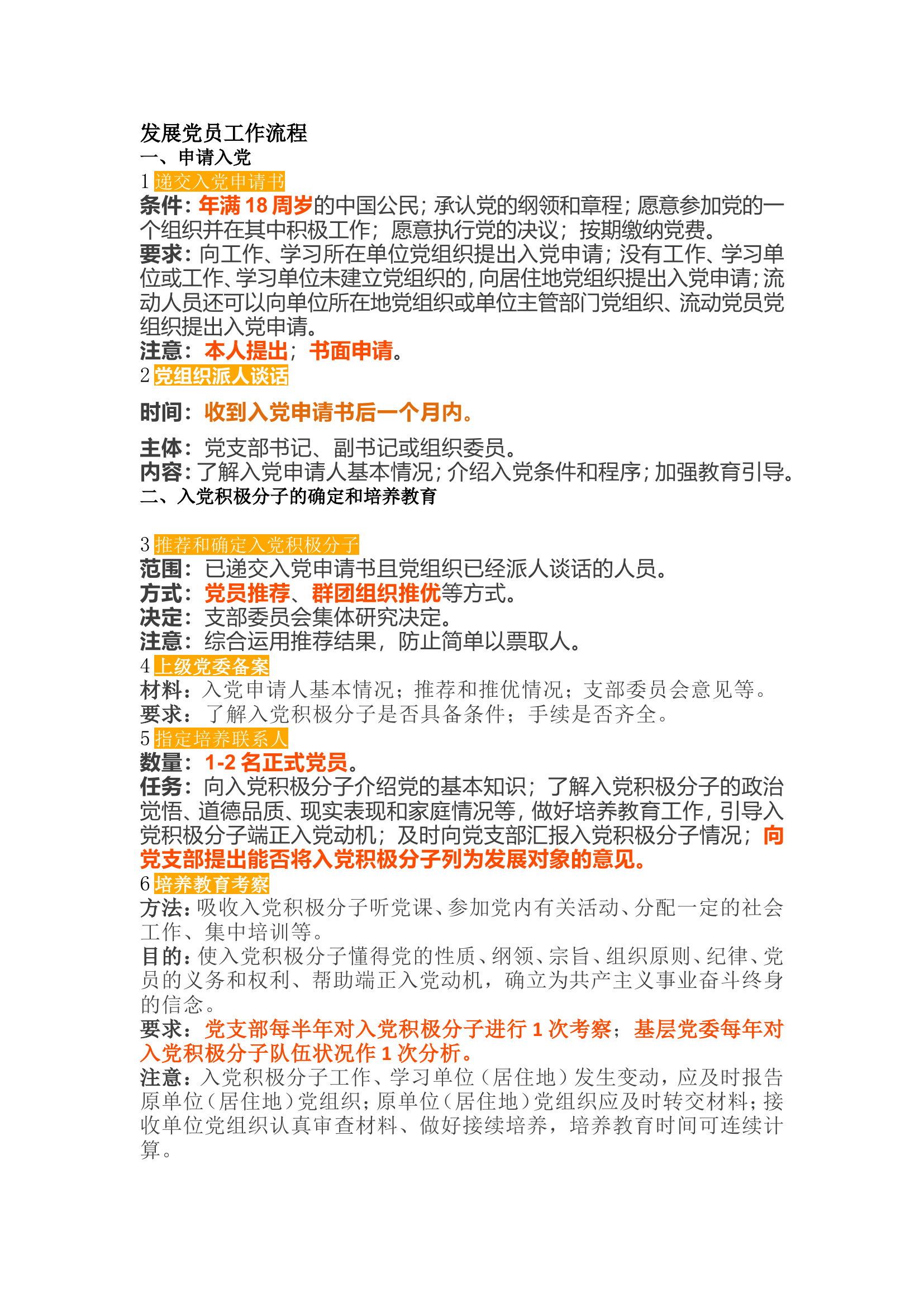
发展党员工作流程图.doc
DOC
48KB
1页
下载46
2022-06-30
浏览101
收藏0
评分-
免费文档
AI编辑
收藏
已收藏
喜欢
已喜欢
南**
这个人很懒,什么都没留下
查看用户
该文档于
上传
相关文档
发展党员工作流程图及解析
1
4
167KB
发展党员工作流程讲稿
0
2
76KB
发展党员工作流程(含范文32例)
0
4
210KB
栀夏:发展党员工作流程党支部党组织培训
0
12
6M
发展党员工作流程、党组织生活制度
4
2
12M
收藏,《发展党员工作计划》!
0
4
14KB
发展党员工作操作规范
0
5
10M
精品:浅析如何提高发展党员工作质量
0
10
21KB
组织生活会并开展民主评议党员主要工作流程
3
4
37KB
2023年发展党员工作总结
3
4
15KB
栀夏:2024年发展党员工作计划
0
10
12KB
(9)辖区市政消防水源巡检工作流程图
1
1
54KB
发展党员工作总结
0
8
12KB
消防救援队伍党支部2024年度发展党员工作计划
4
4
15KB
2023年度发展党员工作小结
1
4
14KB
发展党员工作调研报告
14
0
15KB
精品:发展党员工作的这3次谈话,该如何记录?(含范本)
0
10
28KB
发展党员工作基本流程及各种表格
8
1
152KB
乡镇发展党员工作总结
0
4
14KB
消防设备管理工作流程图
2
5
177KB
《发展党员工作计划》!
0
4
14KB
基层党务知识之发展党员工作程序
1
1
25KB
栀夏:民主评议党员工作总结(工作流程、评价标准、宣传教育、典型人物等)
2
10
16KB
综合办公室工作流程图
0
4
76KB
消防救援站2024年发展党员工作计划...........
1
4
13KB
办公室23项日常工作流程图,附风险防控要点
0
4
326KB
2024年度党支部发展党员工作计划
8
4
14KB
基层中队发展党员应该注意把握的几个问题
0
1
36KB
栀夏:党员发展工作常用文书格式(附要点提示)
0
10
19KB