添加到电脑桌面
添加到电脑桌面,以后点击桌面图标一键打开,无需搜索,非常快捷!
立即添加
资源篮
0
文档悬赏
默认会员
限时优惠
登录
首页
充值
所有文档
年终检查
文库
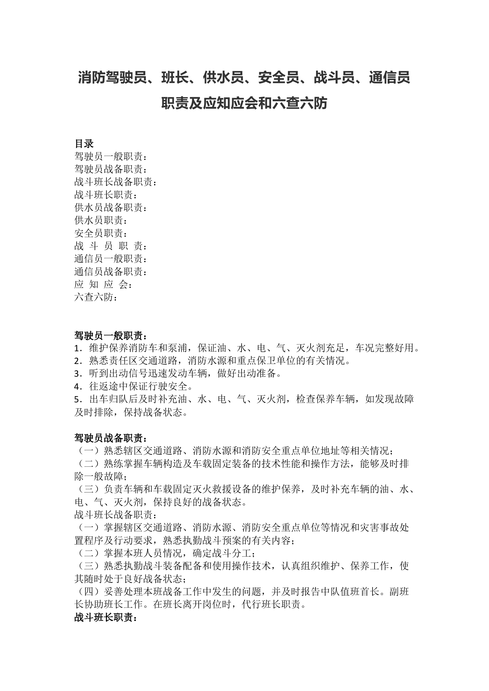
消防驾驶员、班长、供水员、安全员、战斗员、通信员职责及应知应会和六查六防.docx
DOCX
16KB
1页
下载7
2024-03-15
浏览83
收藏0
评分-
12积分
AI编辑
收藏
已收藏
喜欢
已喜欢
小**
这个人很懒,什么都没留下
查看用户
该文档于
上传
相关文档
消防驾驶员、班长、供水员、安全员、战斗员、通信员职责
9
12
15KB
消防员职责及应知应会和六查六防
32
1
30KB
精品:消防站驾驶员冬季出警行车安全应知应会
2
10
15KB
消防救援站安全员、紧急救援小组职责任务及装备配备参考标准
85
2
40KB
消防站“百日安全竞赛活动”应知应会
13
5
31KB
消防员基础应知应会手册
8
1
44KB
应知应会及岗位职责01
64
0
22KB
职业消防员应知应会
0
5
97KB
附件1:消防救援队伍党建应知应会题库
1
1
1M
消防救援站百日安全竞赛活动实施方案1、XXX消防救援站“百日安全竞赛活动”实施方案2、“百日安全竞赛活动”表态发言3、百日安全竞赛活动应知应会4、xxx消防救援站“百日安全竞赛活动”推进表
23
15
285KB
消防指挥员应知应会手册
55
1
204KB
消防救援队伍2024年党纪学习教育应知应会知识测试题.................000
0
6
16KB
消防员应知应会
2
2
4M
消防员实用应知应会题库(1)
2
1
171KB
消防救援支队“践行训词精神,担当神圣使命,坚持五个不动摇”教育实践活动应知应会
0
2
1M
1_消防救援队伍作战训练应知应会常识(1)
1
2
66KB
消防救援局关于印发《应急救援安全应知应会题库》的通知
5
1
276KB
安全防范相关内容(3页-安全员、驾驶员、战斗员)
4
5
260KB
1_消防员政治理论应知应会题库(226+45题
35
2
14KB
消防救援抗洪抢险、水域救援作战安全应知应会
9
5
13KB
中级安全员培训 应知应会
9
1
4M
11.专职消防员应知应会手册
1
5
89KB
2023年个人全套(消防士、指挥员、专职消防员、大队长、党委委员、副大队长、防火参谋、指导员、后勤参谋、政治教导员、副站长、站长、监督员、大队助理工程师、后勤人员、副中队长、驾驶员岗位、安全员岗位、接警员岗位、给养员岗位)述职述廉报告
46
14
49KB
消防救援队伍学习党的二十届三中全会公报应知应会
10
8
18KB
消防救援队伍党建应知应会题库
39
1
3M
战勤保障消防员应知应会
2
5
20KB
消防救援安全应知应会题库(8.26)
64
1
469KB
消防救援站指挥员指挥能力考评基础业务理论应知应会
0
12
44KB
(2021-06-21)专职消防员应知应会手册
83
0
91KB