添加到电脑桌面
添加到电脑桌面,以后点击桌面图标一键打开,无需搜索,非常快捷!
立即添加
资源篮
0
文档悬赏
默认会员
限时优惠
登录
首页
充值
所有文档
年终检查
文库
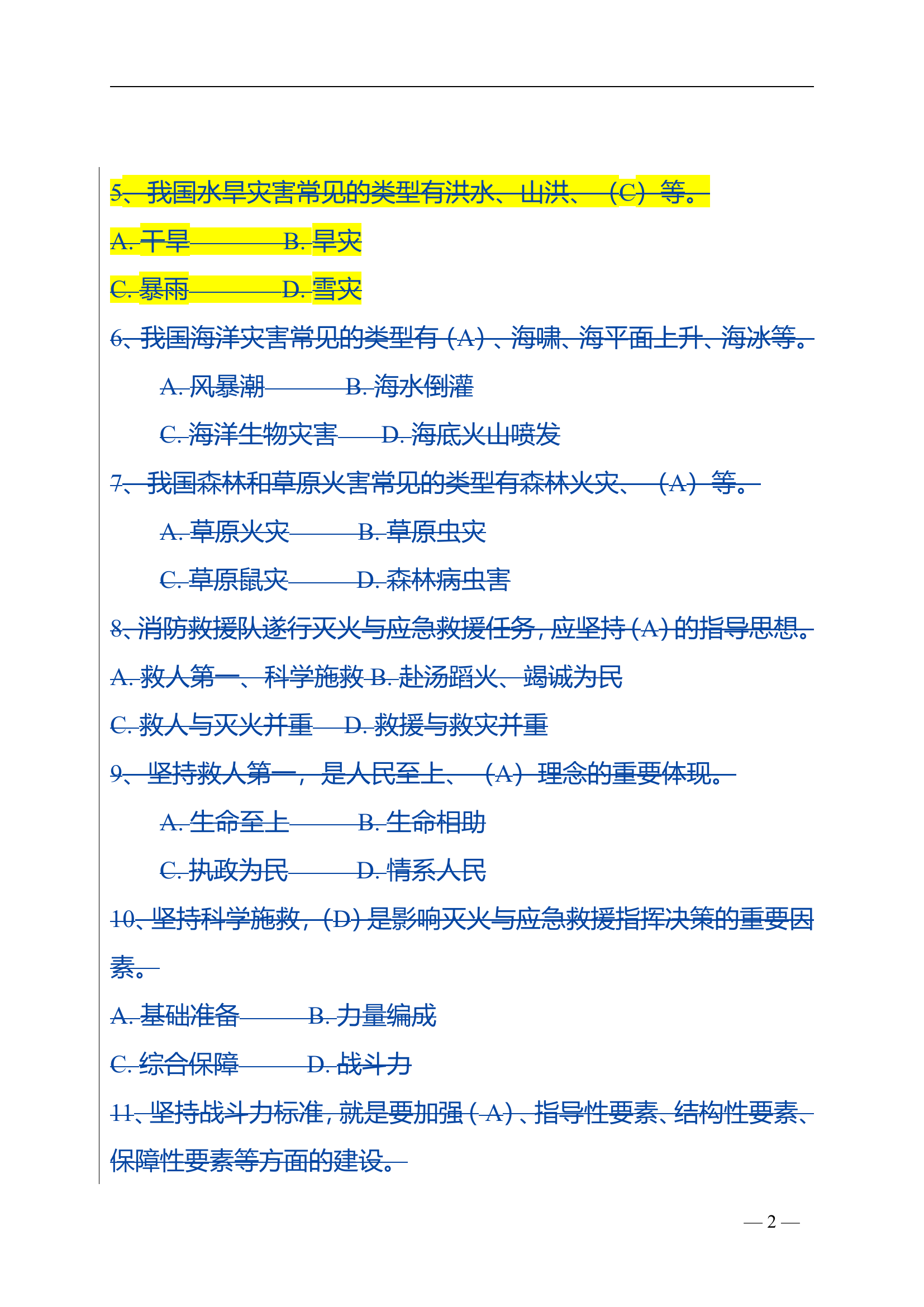
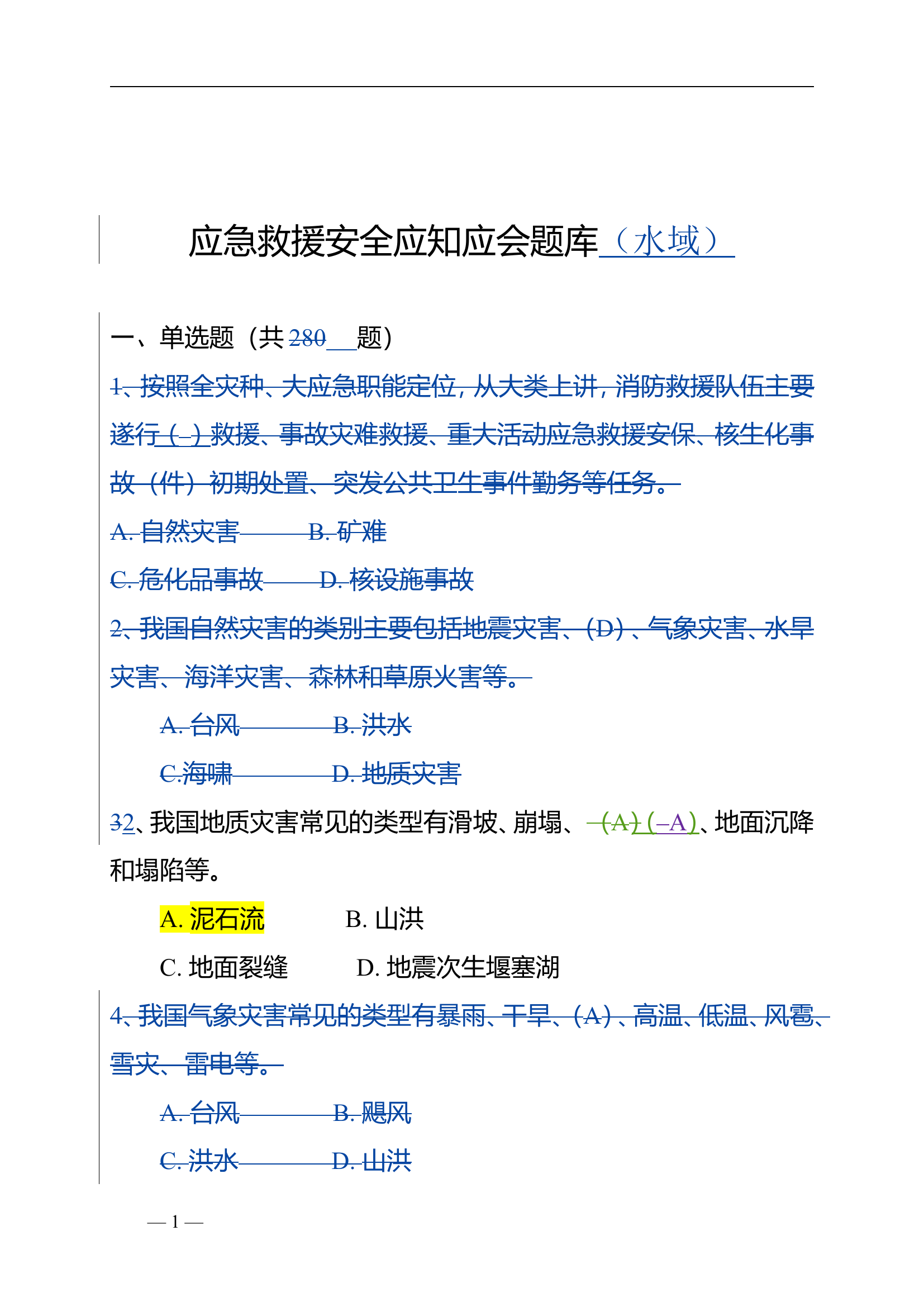
2024水域题库摘选.doc
DOC
862KB
15页
下载6
2024-07-30
浏览20
收藏0
评分-
免费文档
AI编辑
温馨提示:当前文档有15页,可预览2页。下载可查看全部内容
剩余13页未读,
下载浏览全部
收藏
已收藏
喜欢
已喜欢
缪**
这个人很懒,什么都没留下
查看用户
该文档于
上传
相关文档
水域救援应知应会题库
41
0
475KB
水域救援安全应知应会题库6.20
6
1
57KB
2024年训练普考理论考试题库500题
1
16
507KB
水域救援技能大赛比武理论考试题库
6
5
446KB
2024年保税区码头航道水域第三季度安全生产工作例会讲话材料9.10
1
2
26KB
2024年法制题库
1
3
550KB
2024条令条例知识竞赛题库
2
2
293KB
2024最新作战训练安全知识竞赛题库
8
2
3M
a2023水域《应知应会题库》
25
0
1M
消防救援支队2024年度抗洪抢险拉动暨水域救援实战化培训及演练实施方案
20
12
80KB
2024年训练普考理论考试题库(1-50)
0
30
325KB
2024年学党章党规知识竞赛题库及答案(共300题)
4
5
55KB
2024年学党章党规知识竞赛题库及答案(共290题)+-+副本
0
5
56KB
2024年大队(站)级水域救援预案方案
64
5
25KB
1_开发区支队关于2024年政府专职消防员第四期分岗位考核理论题库1000题
2
5
214KB
消防救援队伍2024最新党章题库......
0
4
26KB
见习指挥员作战指挥能力业务理论题库2024
0
4
31KB
水域救援安全题库(1)
34
0
64KB
灭火救援应知应会题库(三)水域
4
2
44KB
消防监督执法理论基础题库(2024年)
2
10
6M
水域应急救援安全应知应会题库
2
3
446KB
水域救援队装备配备表.doc2024
1
20
448KB
2023水域《应知应会题库》删
0
5
119KB
《2024总队》条令学习考试题库
18
0
130KB
2024.5.7讲话提纲:在全市消防救援队伍水域救援暨冲锋舟驾驶员技术培训班开训动员会上的主持词
21
2
15KB
2023.5.22应急救援安全应知应会题库(水域)
1
5
330KB
水域救援业务理论知识题库
12
3
53KB
2024年行政执法考试(续职)题库全套
0
5
362KB
理论考试题库二(装备技师)200+100+200=500
6
1
83KB