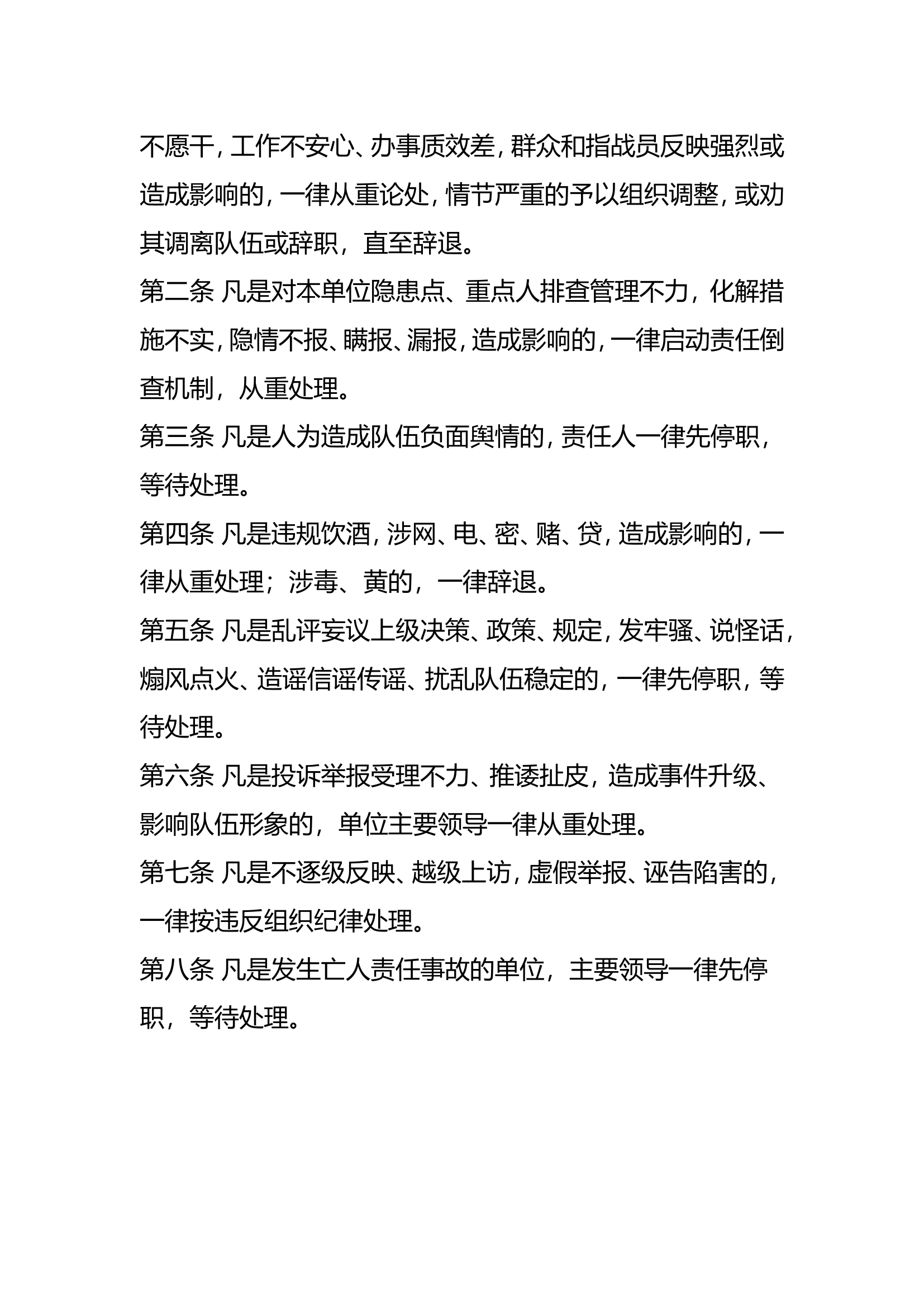
添加到电脑桌面
添加到电脑桌面,以后点击桌面图标一键打开,无需搜索,非常快捷!
立即添加
资源篮
0
文档悬赏
默认会员
限时优惠
登录
首页
充值
所有文档
年终检查
文库
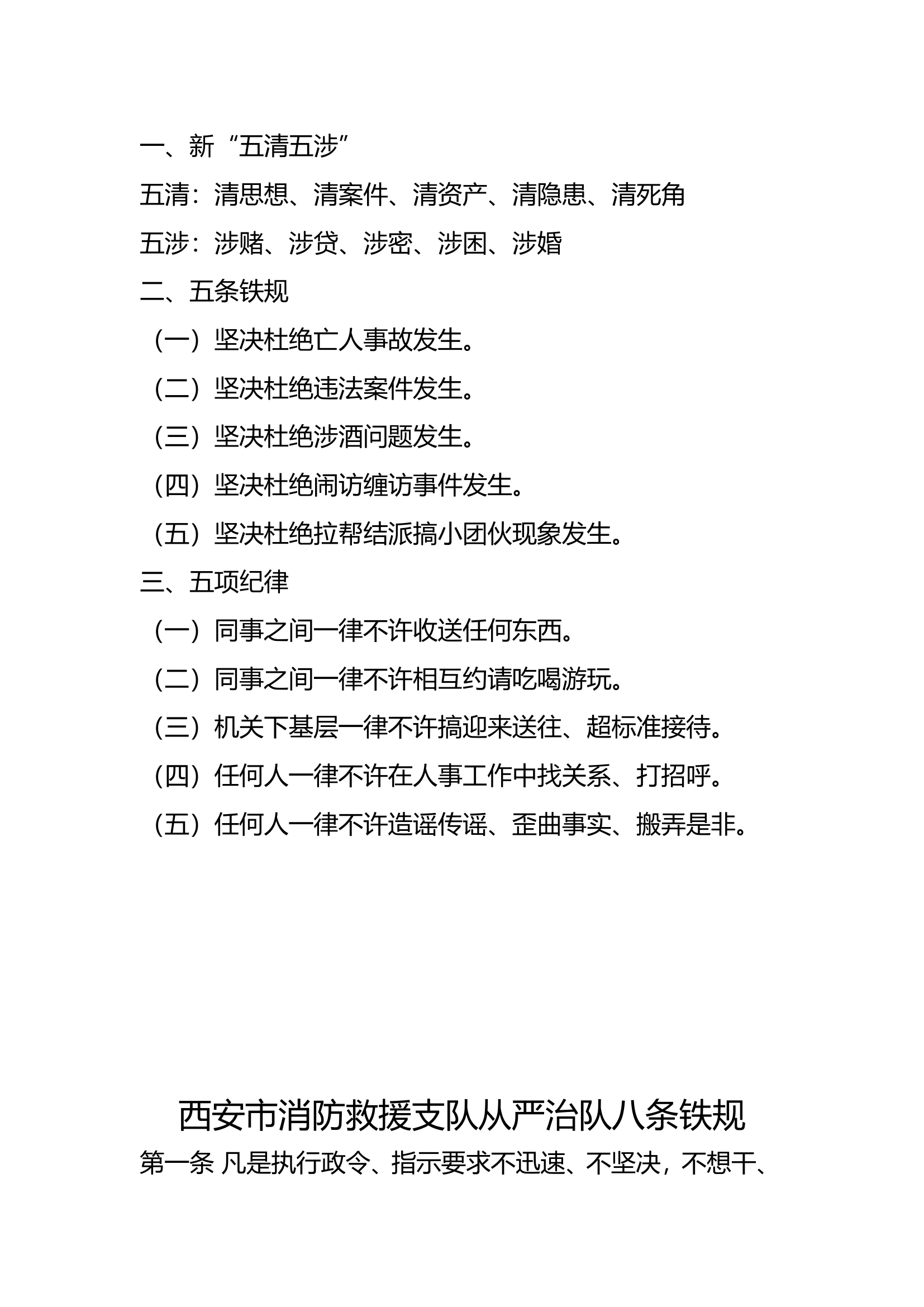
“五清五涉、五条铁规、五项纪律、八条铁规应知应会.doc
DOC
16KB
1页
下载0
2023-07-19
浏览10
收藏0
评分-
10积分
AI编辑
收藏
已收藏
喜欢
已喜欢
এ**
这个人很懒,什么都没留下
查看用户
该文档于
上传
相关文档
1_五条铁规、五项纪律、五清五涉、三词
22
0
14KB
五清五涉、五条铁规
2
2
13KB
XXX消防救援站“五清五涉”纪律作风整顿总结
0
2
12KB
应知应会五项铁规1.18
2
2
18KB
新修订《中国共产党纪律处分条例》应知应会测试题及答案(仅供参阅)
3
4
19KB
“五清五涉”个人借资借贷情况报告表
8
3
180KB
“五清五涉”谈心谈话记录纸
11
3
15KB
“五清五涉”专职消防员文员“四查四看”登记表
3
3
298KB
“五清五涉”指战员“五熟悉”
1
3
128KB
五清五涉工作开展
209
0
14KB
“五清五涉”工作个人档案
17
3
406KB
党纪学习教育应知应会(第一期)
7
5
162KB
应知应会(1)、2
1
6
22KB
作战训练安全应知应会试卷(4月)
42
0
19KB
大练兵督导应知应会2024.5
2
10
28KB
条令纲要法规应知应会100题(印刷版)
15
2
45KB
作战训练五项铁规、各岗位职责等
98
0
16KB
新应知应会题库9.14
1
0
338KB
队务管理应知应会
7
1
59KB
水域救援应知应会题库
41
0
475KB
第二批主题教育应知应会
7
3
96KB
支队5月份业务理论应知应会题库
1
1
99KB
消防站“百日安全竞赛活动”应知应会
13
5
31KB
消防员基础应知应会手册
8
1
44KB
入党积极分子党史知识应知应会题库
19
0
556KB
栀夏:党建应知应会的知识点
3
10
17KB
作战安全督查应知应会(题库)
13
1
18KB
【应知应会】学习贯彻习近平新时代
0
5
364KB
11作战训练安全应知应会题库
6
0
981KB