添加到电脑桌面
添加到电脑桌面,以后点击桌面图标一键打开,无需搜索,非常快捷!
立即添加
资源篮
0
文档悬赏
默认会员
限时优惠
登录
首页
充值
所有文档
年终检查
文库
民主生活会
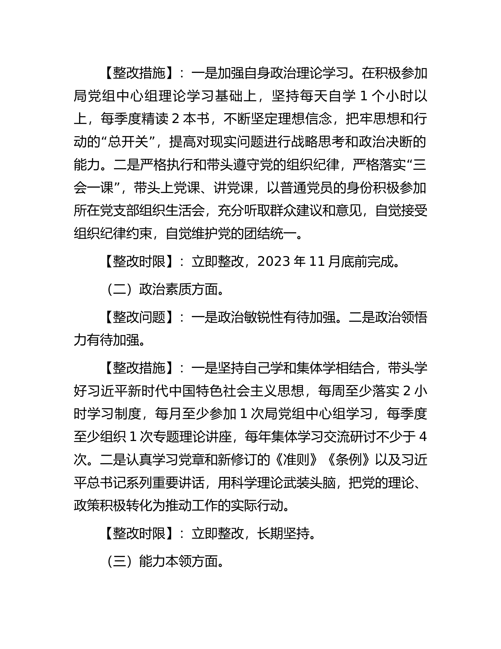
区县审计局党组书记主题教育民主生活会整改方案.docx
DOCX
15KB
1页
下载0
2023-12-07
浏览5
收藏0
评分-
3积分
AI编辑
收藏
已收藏
喜欢
已喜欢
效**
这个人很懒,什么都没留下
查看用户
该文档于
上传
相关文档
区县审计局党组书记主题教育民主生活会整改方案...........
2
4
15KB
集团公司领导班子主题教育专题民主生活会整改落实方案
0
3
17KB
2023年主题教育暨教育整顿专题民主生活会整改落实方案.................
4
4
16KB
2023年主题教育专题民主生活会党委班子整改方案00000000
2
4
17KB
消防救援队伍主题教育专题民主生活会整改工作方案
5
4
25KB
2023年主题教育专题民主生活会党委班子整改方案
17
1
26KB
第二批主题教育专题民主生活会整改方案
86
2
41KB
副支单位直接使用2023年度主题教育专题民主生活会整改方案
7
30
468KB
2023年度主题教育专题民主生活会班子检视问题整改方案
2
10
14KB
领导班子2023年主题教育暨教育整顿专题民主生活会整改落实方案
2
4
15KB
2023年度主题教育专题民主生活会检视问题整改方案................
19
4
20KB
XF救援队伍领导班子主题教育专题民主生活会检视问题整改方案(最新)
2
4
20KB
XX县XX消防救援站党支部第二批主题教育专题民主生活会查摆问题整改方案
0
20
312KB
2023年第二批主题教育专题民主生活会方案..............
15
4
19KB
局2023年主题教育专题组织生活会和开展民主评议党员方案...............
34
6
15KB
栀夏:2023年主题教育民主生活会个人对照检查材料(存在问题+原因分析+整改措施)
1
10
16KB
某市民政局党组书记2023年主题教育专题民主生活会发言材料..............
3
4
19KB
公司2023年度主题教育专题民主生活会实施方案...................
1
4
15KB
2023年度县政府党组班子主题教育专题民主生活会方案.........
1
4
16KB
XX单位主题教育专题民主生活会方案
0
5
25KB
2023主题教育专题民主生活会班子对照检查(新六个方面,原因分析+整改措施)
14
12
17KB
2023年第二批主题教育专题民主生活会方案
81
1
21KB
栀夏:2023年主题教育民主生活会、组织生活会民主生活会、组织生活会整改措施合集
4
10
31KB
国企党委2023年主题教育专题民主生活会方案
1
3
16KB
新时代中国特色 社会主义思想主题教育专题民主生活会 和组织生活会实施方案
0
12
26KB
审计局党组主题教育民主生活会对照检查材料
0
3
18KB
审计局党组主题教育民主生活会对照检查材料..........
0
4
18KB
市人大常委会党组书记主题教育民主生活会对照检查材料..........
0
4
19KB
主题教育专题民主生活会一整套(检视材料、主持词、情况通报、征求意见、整改情况、方案、请示)
40
10
2M