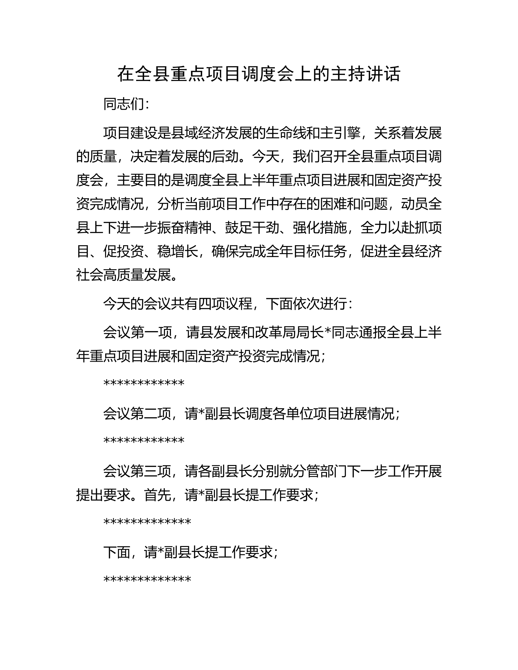
添加到电脑桌面
添加到电脑桌面,以后点击桌面图标一键打开,无需搜索,非常快捷!
立即添加
资源篮
0
文档悬赏
默认会员
限时优惠
登录
首页
充值
所有文档
年终检查
文库
政事人工党建
在全县重点项目调度会上的主持讲话.docx
DOCX
16KB
1页
下载0
2023-12-09
浏览5
收藏0
评分-
3积分
AI编辑
收藏
已收藏
喜欢
已喜欢
效**
这个人很懒,什么都没留下
查看用户
该文档于
上传
相关文档
在2023年二季度全县经济运行调度会议上的主持讲话
0
4
17KB
在2023年全县重点项目攻坚推进会上的讲话
0
5
18KB
县长在全县以一流营商环境推动高质量发展大会上的主持讲话
0
5
22KB
在全县全面深化改革暨农村环境综合提质工作现场调度会上的讲话
0
3
18KB
在全市重点项目观摩暨一季度经济运行调度会上的讲话
1
3
26KB
在全县防汛工作调度会上的讲话
2
5
28KB
在2023年全县二季度重点项目建设暨经济运行分析会上的讲话
0
4
19KB
在全县招商引资项目调度会议上的主持讲话
0
5
18KB
在2023年度省市对县(市、区)考核指标调度会上的主持讲话..........
0
4
15KB
在全县“综合查一次”专题推进会上的主持讲话
0
4
15KB
在2024年上半年党风廉政建设推进会上的主持词及讲话.............
0
6
14KB
在党建督查动员部署会上的主持讲话
0
3
15KB
在招商引资高质量指标调度会上的讲话提纲
0
3
14KB
主题教育调研成果交流会暨11月份理论中心组学习主题教育专题三交流研讨会上的主持讲话
0
4
15KB
县委书记在2023年全县文明城市创建推进会上的讲话
0
4
21KB
县委书记在县2023年重点项目前期预备项目工作推进会上的讲话
0
3
15KB
在全市村级集体经济高质量发展推进会上的主持讲话
0
5
18KB
党组理论学习中心组11月第2次主题教育专题学习研讨会上的主持讲话
0
2
18KB
在全县纪念建党102周年大会上的讲话
0
4
21KB
在全县经济运行分析调度会议上的讲话
0
4
21KB
在全县党建工作调度会暨“三长制”工作推进会上的汇报发言
0
4
15KB
在全县新招录公务员见面会上的讲话
0
4
15KB
在总队(支队)党纪学习教育动员部署会上的主持讲话............
0
6
14KB
在区安全生产专项整治行动工作推进会上的主持讲话
0
3
16KB
在全县结对帮扶行动动员大会上的讲话
1
4
17KB
县委书记在全县党委和政府办公室主任会上的讲话
0
4
24KB
在全县“稳增长、促发展”工作座谈会上的讲话
0
3
22KB
在全县基层统战工作、乡贤工作现场推进会上的讲话
0
3
16KB
县委书记在全县乡村振兴专题工作会上的讲话
0
2
19KB