添加到电脑桌面
添加到电脑桌面,以后点击桌面图标一键打开,无需搜索,非常快捷!
立即添加
资源篮
0
文档悬赏
默认会员
限时优惠
登录
首页
充值
所有文档
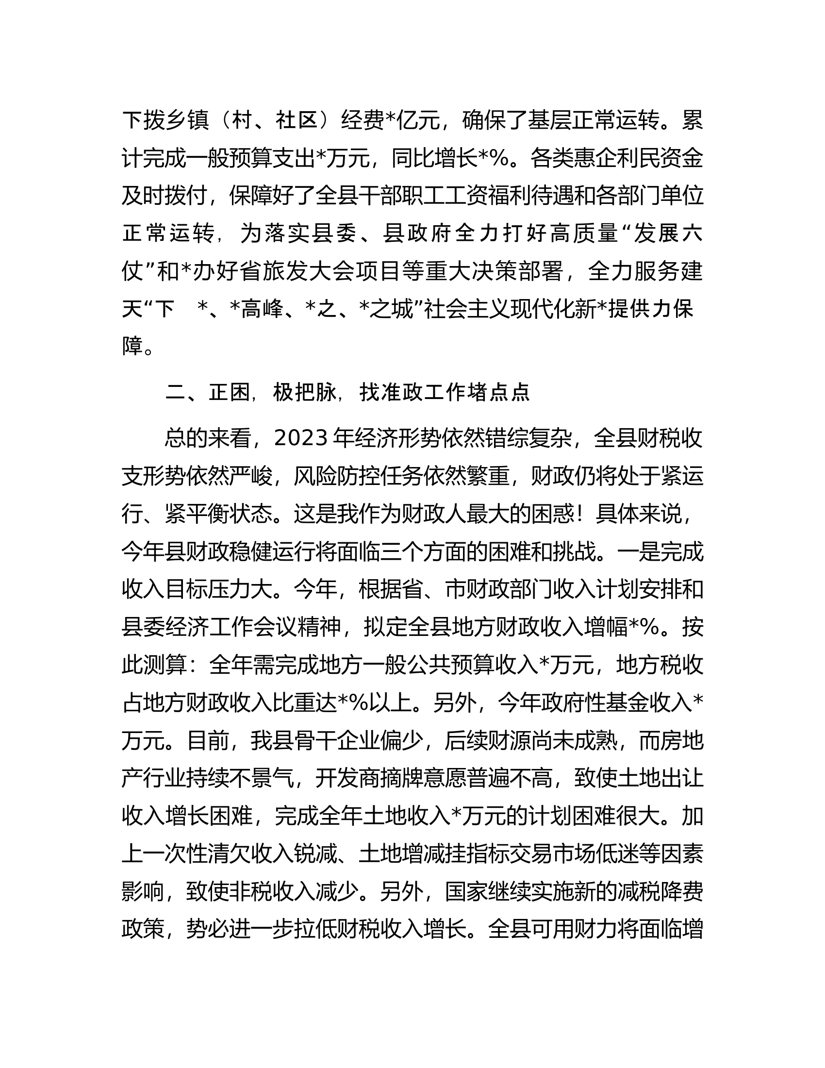
年终检查
文库
年终检查
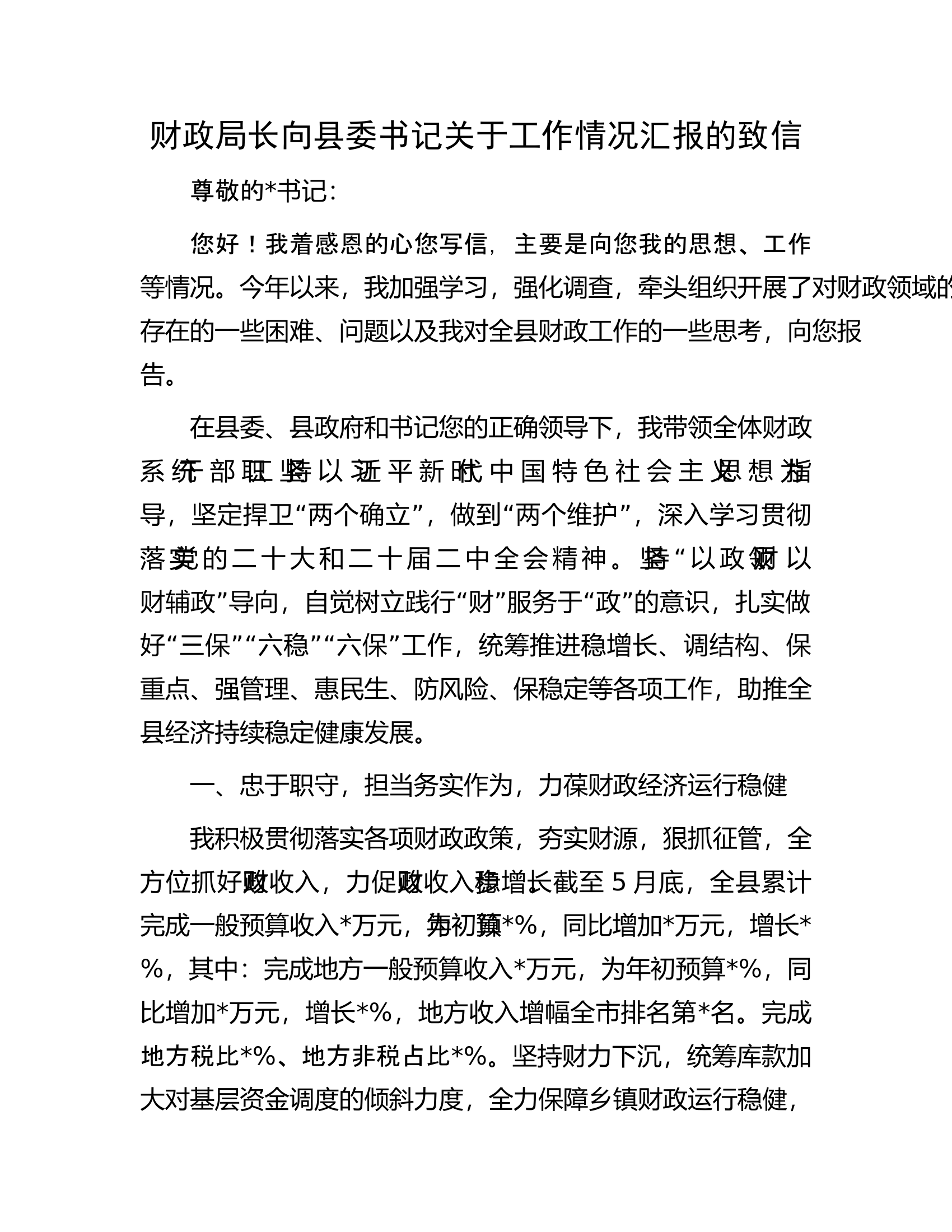
财政局长向县委书记关于工作情况汇报的致信.docx
DOCX
21KB
1页
下载0
2023-12-09
浏览4
收藏0
评分-
4积分
AI编辑
收藏
已收藏
喜欢
已喜欢
效**
这个人很懒,什么都没留下
查看用户
该文档于
上传
相关文档
区财政局2023年第一季度工作情况汇报
0
5
16KB
关于群众身边不正之风和腐败问题集中整治工作情况汇报.........
9
6
16KB
县政府关于项目投资工作情况汇报
0
3
14KB
县财政局局长2023年度述职述责述廉工作报告
0
4
14KB
【总结报告】保密自查报告县财政局保密工作自查自评报告范文工作汇报总结
18
1
242KB
镇向巡察组关于近三年选人用人工作情况专题汇报
4
3
16KB
市财政局2023年工作总结、述职述廉述党建工作情况报告.................
0
4
16KB
市关于2023年上半年食品药品安全工作情况的汇报
0
3
15KB
县委向工作组关于工作情况汇报提纲
0
3
18KB
XX市消防安全委员会办公室关于XX市7月份火灾防控工作情况的汇报
3
8
290KB
县财政局2023年上半年财政工作情况报告
0
3
21KB
市财政局在全市调研成果汇报会上的发言材料
0
3
16KB
市财政局局长局长任职承诺书
0
5
13KB
区政务服务管理局2023年上半年关于优化营商环境工作情况汇报
0
4
18KB
XX大队关于5月X日工作情况的汇报
1
1
200KB
关于消防救援总队(支队)机关党建考核工作情况汇报
0
4
15KB
某市财政局纪委党支部民主评议党员工作情况报告
6
4
14KB
市委组织部关于全市人才工作情况汇报
0
3
15KB
市纪委监委关于对县委落实巡视整改情况日常监督工作情况汇报
0
4
14KB
某镇向巡察组关于近五年来工作情况的汇报
1
4
29KB
关于全市研学工作情况汇报材料
0
3
15KB
关于市党建引领统筹“精网微格”推动近邻服务工作情况汇报
1
4
15KB
关于招商引资工作情况的汇报
0
3
14KB
关于全市近期安全生产工作情况的汇报
2
4
15KB
关于“五好”园区创建有关工作情况的汇报
0
4
15KB
2023年度财政局长政治素质自评材料
0
4
15KB
学校关于2023年以来党委工作情况汇报
0
3
18KB
县关于加快农业农村现代化推动乡村全面振兴工作情况汇报
0
3
19KB
在市财政局2024年全市优化营商环境暨民营经济高质量发展大会上的汇报发言
0
4
15KB