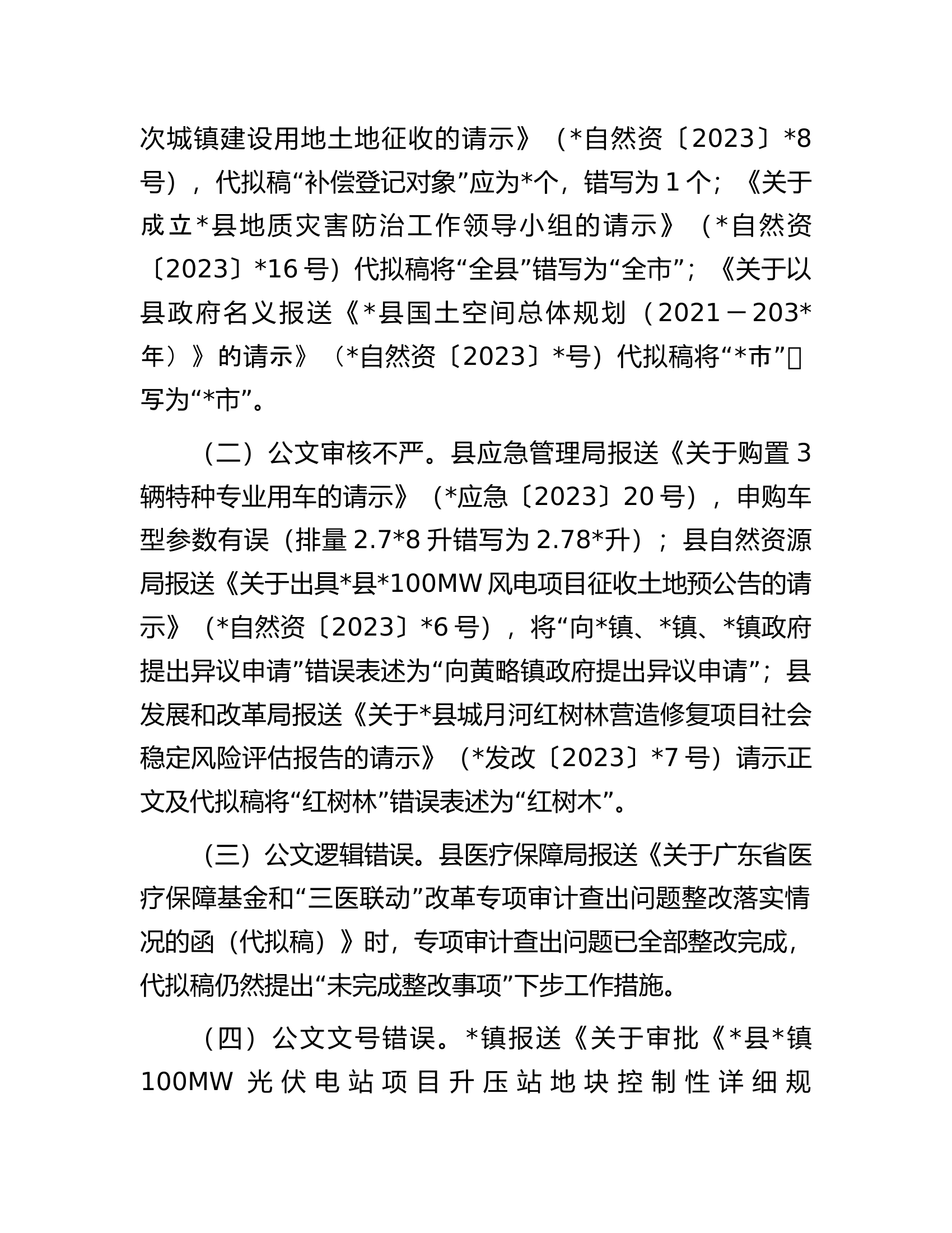
添加到电脑桌面
添加到电脑桌面,以后点击桌面图标一键打开,无需搜索,非常快捷!
立即添加
资源篮
0
文档悬赏
默认会员
限时优惠
登录
首页
充值
所有文档
年终检查
文库
政事人工党建
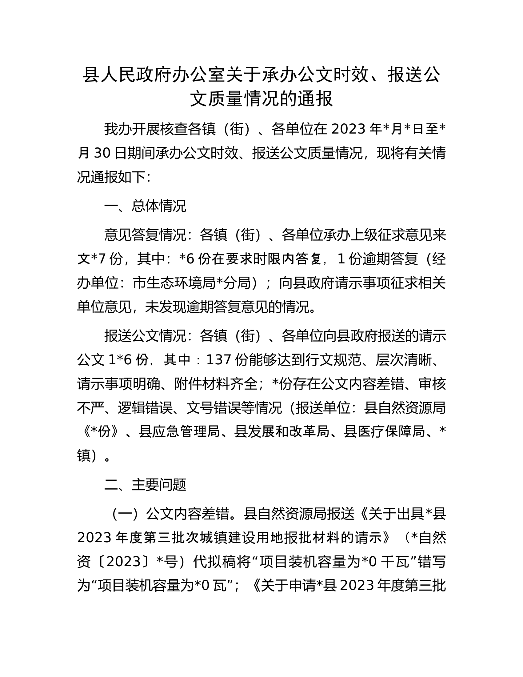
县人民政府办公室关于承办公文时效.docx
DOCX
14KB
1页
下载0
2023-12-09
浏览5
收藏0
评分-
3积分
AI编辑
收藏
已收藏
喜欢
已喜欢
效**
这个人很懒,什么都没留下
查看用户
该文档于
上传
相关文档
县人民政府办公室关于“双促”能力提升行动工作总结
0
3
17KB
市委办公室关于乡村产业振兴的调研报告
0
3
18KB
XX市安全生产委员会办公室关于治本攻坚三年行动工作总结
7
6
234KB
XX市消防安全委员会办公室关于XX市7月份火灾防控工作情况的汇报
3
8
290KB
精品:关于做好消防救援队伍落编定位后办公室工作的几点思考
0
10
16KB
XX市消防救援支队办公室关于印发支队示范示教队建设方案的通知(含建设方案、管理规定)
5
30
28KB
市人民政府办公室关于印发《XX市消火栓管理办法》的通知
3
2
132KB
办公室党员干部关于主题教育学习心得体会
1
3
14KB
XX县安全生产委员会办公室关于打通消防“生命通道”工作6月份工作总结
1
8
182KB
县委办公室关于开展干部作风整治月活动的工作方案
0
5
15KB
市政府办公室关于2023年度全面从严治党工作完成情况汇报.....
2
4
20KB
市委办公室关于“五星”党支部创建工作汇报
0
4
18KB
办公室关于行政办公管理检查开展情况汇报材料
0
3
15KB
在县委主题教育领导小组办公室会议上关于迎接指导督导组准备工作的讲话
0
3
16KB
政府办主任关于做好新形势下县政府办公室工作的调查研究报告
0
3
21KB
关于湖南省消防救援队伍办公室建设情况的调研报告
1
1
21KB
关于办公室系统作风革命效能革命专项整治整改落实情况汇报
0
5
17KB
XX县安全生产委员会办公室关于开展安全生产治本攻坚三年行动6月份工作小结
0
8
193KB
XX县安全生产委员会办公室关于打通消防“生命通道”工作7月份工作小结
2
8
181KB
在办公室系统暨党政机关公文写作培训开班式上的讲话.............
0
6
14KB
关于城区电动自行车违规停放充电存在重大火灾隐患的报告
6
2
18KB
关于重点人员摸底排查工作的报告
58
5
20KB
精品:关于提升基层指挥员队伍建设的几点思考
3
10
16KB
精品:a关于开展“防消一体化”的思考
7
10
17KB
精品:b关于作战训练安全形势分析
2
10
19KB
精品:c关于探索建立社会消防技术服务机构参与监督执法工作的几点思考
1
10
15KB
区委书记在全区主题教育读书班上关于全面从严治党的发言
0
3
15KB
镇关于基层应急管理能力建设情况的调研汇报材料
1
4
16KB
关于构建面向现代化的基层党建新格局的调研报告
0
12
18KB