添加到电脑桌面
添加到电脑桌面,以后点击桌面图标一键打开,无需搜索,非常快捷!
立即添加
资源篮
0
文档悬赏
默认会员
限时优惠
登录
首页
充值
所有文档
年终检查
文库
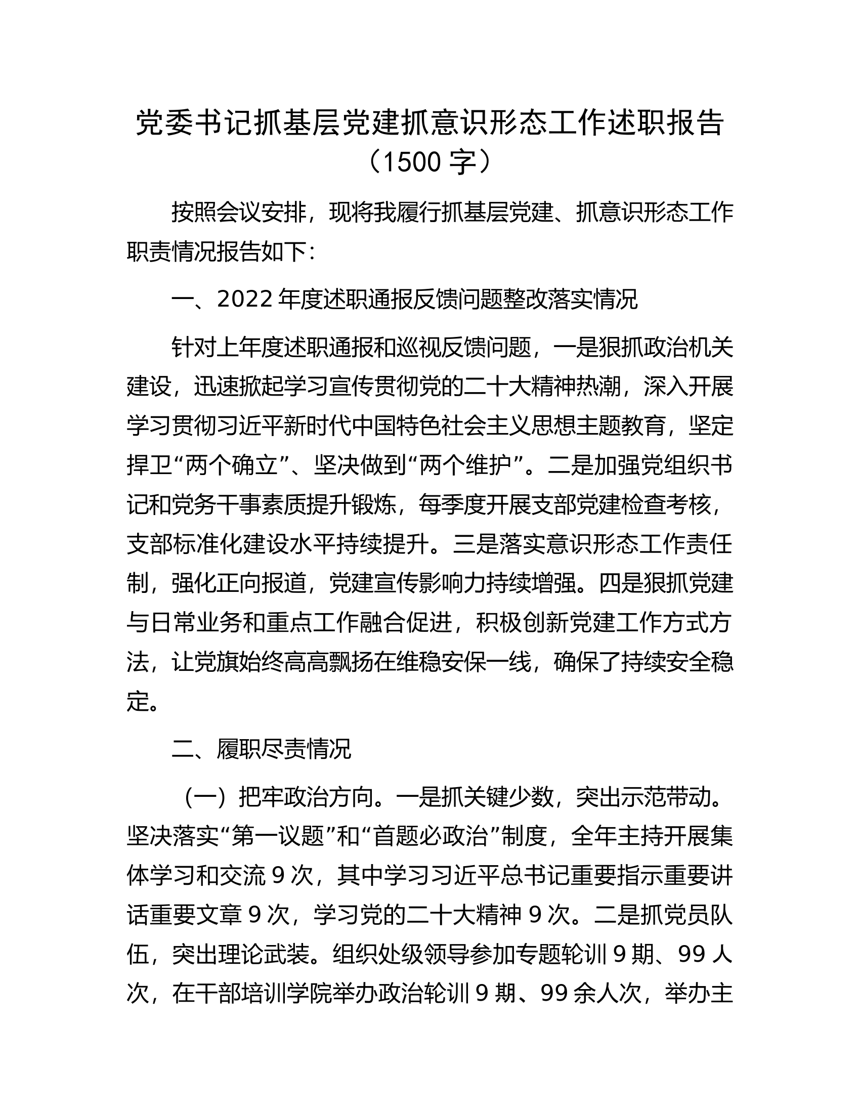
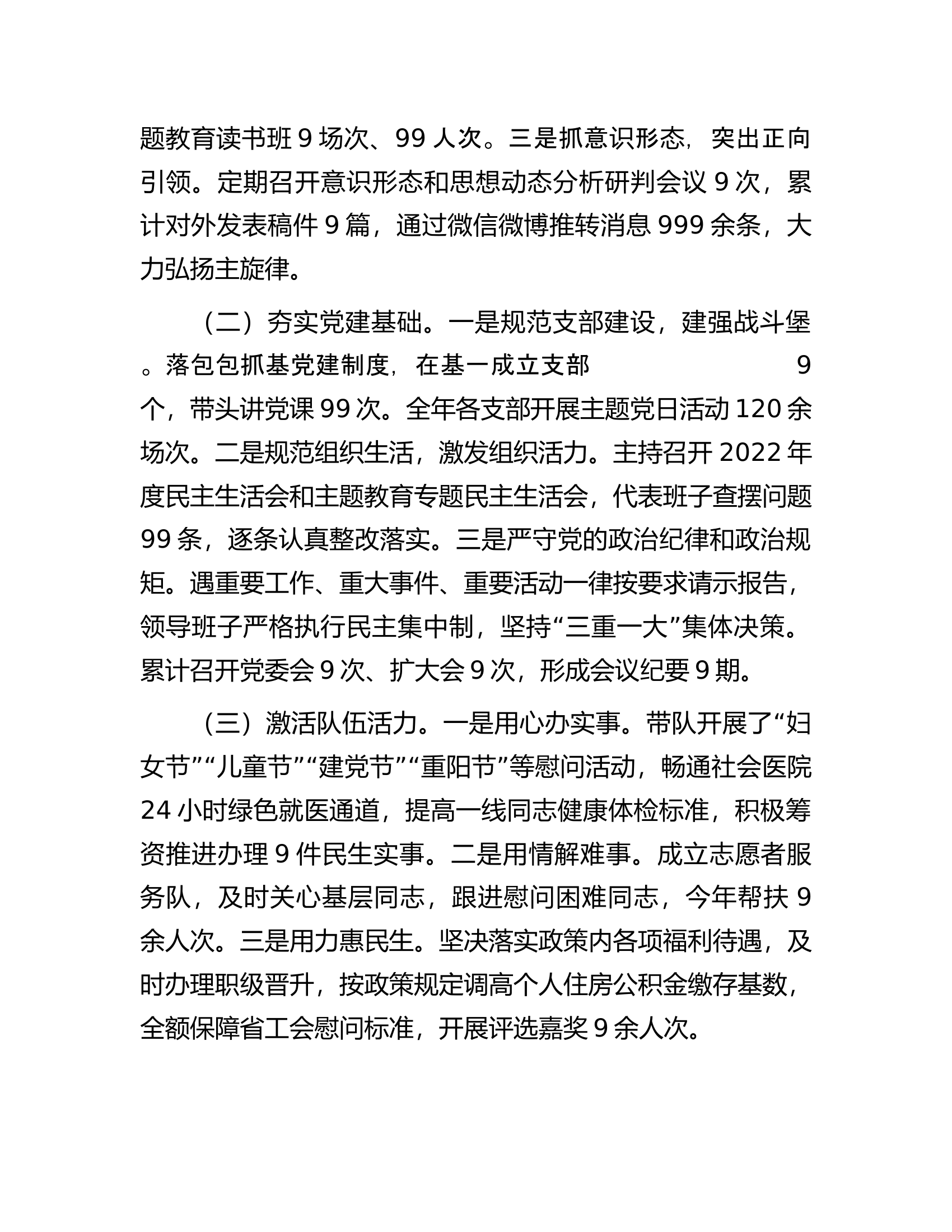
党委书记抓基层党建抓意识形态工作述职报告(1500字).docx
DOCX
14KB
1页
下载2
2023-12-05
浏览8
收藏0
评分-
2积分
AI编辑
收藏
已收藏
喜欢
已喜欢
效**
这个人很懒,什么都没留下
查看用户
该文档于
上传
相关文档
2023年乡镇党委书记抓基层党建工作述职报告.................
0
4
17KB
党委书记抓基层党建工作述职报告
64
10
20KB
公司党委书记2023年抓基层党建工作述职报告
0
3
15KB
2023年度公安局党委书记抓基层党建工作述职报告
0
4
15KB
2023大队党委书记基层党建工作述职报告
22
2
12KB
乡镇党委书记基层党建工作述职报告
0
2
15KB
党委书记2023年抓基层党建工作述职报告..................
4
4
16KB
2023年度党委书记抓基层党建工作述职报告
2
3
15KB
镇党委书记2023年度抓基层党建工作述职报告
1
4
13KB
2023年党委书记抓基层党建工作述职报告......
6
4
18KB
乡镇党委书记2022年抓基层党建工作述职报告
0
5
18KB
2023年党委书记度抓基层党建工作述职报告.............
0
4
15KB
党委书记2021年度抓基层党建工作述职报告
8
3
3M
栀夏:2024年党委书记抓基层党建工作述职报告
0
10
14KB
xx消防救援站基层党组织书记抓党建工作述职报告
24
5
15KB
2023年度党组书记抓基层党建工作述职报告
2
6
15KB
党委书记抓基层党建工作述职评议考核反馈问题整改方案
0
5
15KB
市委办机关党委书记党建工作述职报告
3
6
15KB
2023年党组书记履行全面从严治党第一责任人责任、抓基层党建工作述职报告..................
8
4
15KB
2023年度区财政局党总支书记抓基层党建工作述职报告
0
2
17KB
支部书记2024年度抓基层党建工作述职报告
18
10
496KB
2023年市局党委书记抓意识形态工作述职报告.................
0
4
15KB
总队(支队)党委(党工委、党组)书记抓基层党建工作述职报告
2
4
17KB
栀夏:党委书记抓基层党建述职报告
1
16
60KB
站2023年度基层党建工作述职报告
1
4
15KB
2023年党委(党组)书记抓基层党建工作述职报告提纲
6
2
15KB
某局2023年度基层党建工作述职报告
1
2
15KB
2023年党组织书记抓基层党建工作述职报告
12
4
14KB
2023年机关党委书记基层党建述职报告
1
4
15KB