添加到电脑桌面
添加到电脑桌面,以后点击桌面图标一键打开,无需搜索,非常快捷!
立即添加
资源篮
0
文档悬赏
默认会员
限时优惠
登录
首页
充值
所有文档
年终检查
文库
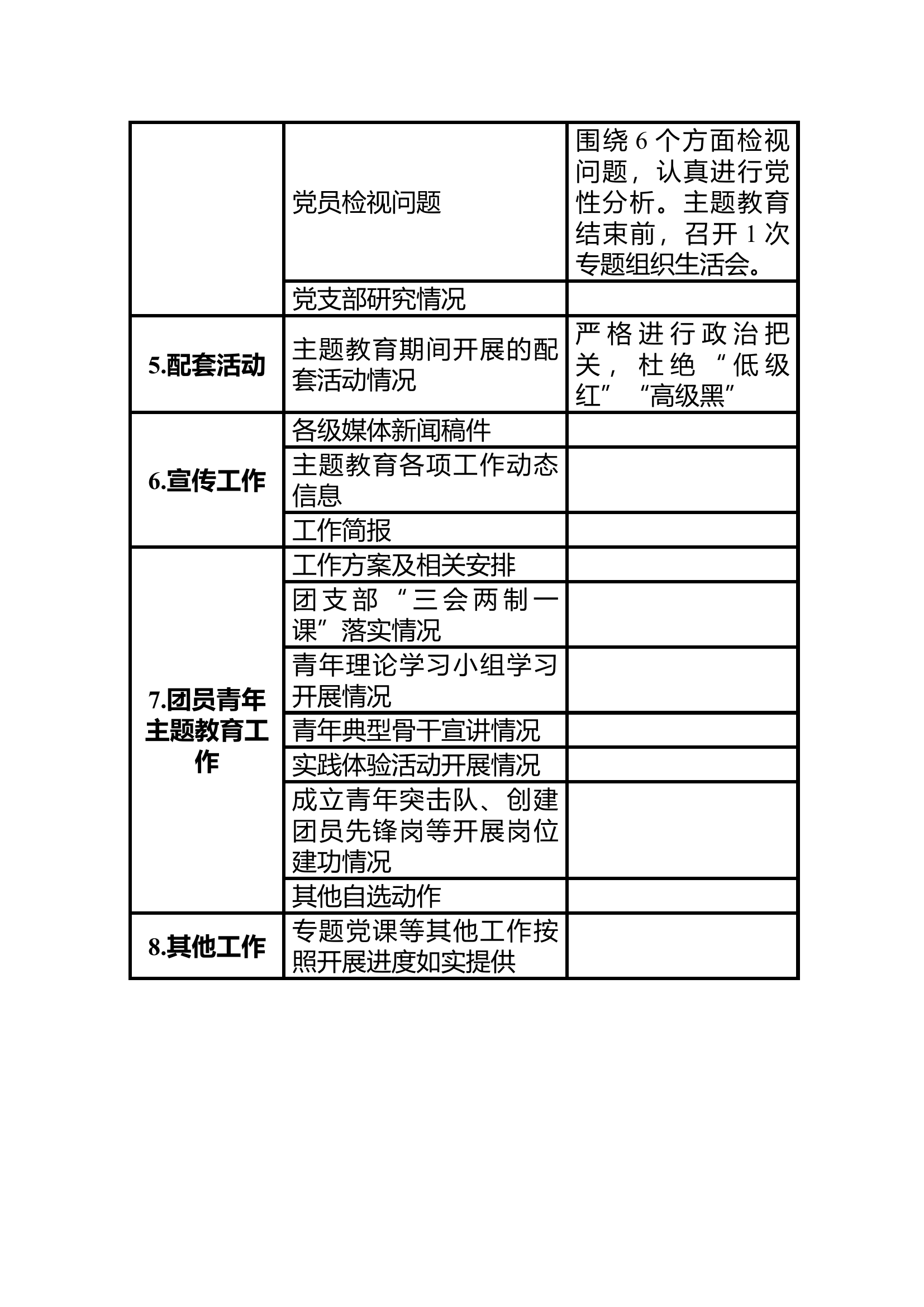
消防站层主题教育需要准备的档案台.docx
DOCX
16KB
1页
下载0
2023-11-17
浏览8
收藏0
评分-
10积分
AI编辑
收藏
已收藏
喜欢
已喜欢
王**
这个人很懒,什么都没留下
查看用户
该文档于
上传
相关文档
大队层面主题教育需要准备的档案台
0
10
16KB
消防救援队伍主题教育自查报告..............
0
4
21KB
XX市消防救援支队第二批学习贯彻新时代中国特色社会主义思想主题教育读书班实施方案
12
20
29KB
消防救援站党支部主题教育问题清单
41
5
17KB
2023年度第二批主题教育专题组织生活会问题检视剖析材料(消防站)
5
5
368KB
xxx消防救援大队关于组织召开主题教育专题组织生活会的实施方案
0
10
21KB
xxx消防救援站关于组织召开主题教育专题组织生活会的实施方案(1)
7
10
19KB
精品:基层消防站2023年xxx站工作总结及下步工作计划(两带头五整治、两项主题教育、党建、廉洁文化、条令纲要、作战训练、九无、学雷锋六十周年、训词五周年等活动总结)
20
20
24KB
xxx消防站主题教育专题组织生活会工作档案(封面)
5
3
123KB
(主题教育第四次专题研讨发言材料)践行宗旨 为民造福 矢志不渝推动消防救援事业高质量发展
3
15
16KB
XX消防大队主题教育检视材料 - 副本
3
5
16KB
消防救援队伍党支部第二批主题教育专题组织生活会召开情况汇报.....
0
4
16KB
第二批主题教育读书班心得体会(消防员党员15人)
2
10
508KB
(消防站方案)关于第二批主题教育召开专题组织生活会的实施方案
1
2
212KB
XX县XX路消防救援站团支部关于“团员和青年主题教育”宣讲工作的情况报告
3
5
15KB
XX县XX路消防救援站团支部关于“团员和青年主题教育”的工作总结报告
11
5
15KB
XXX消防救援站支部主题教育汇报材料(七个大方面) - 副本
1
20
345KB
消防站10月份团支部主题教育学习计划表
5
2
17KB
消防站9月份团支部主题教育学习计划表
7
2
15KB
桃园消防救援站学习贯彻习近平新时代中国特色社会主义思想主题教育学习计划
8
3
224KB
(2024年党纪学习教育主题教育)市消防救援支队党纪学习教育实施方案
0
12
43KB
消防救援站党支部班子主题教育专题组织生活会对照检查材料.........
4
4
17KB
消防站站长XXX2024年组织生活会材料(学习贯彻习近平新时代中国特色社会主义思想主题教育专题组织生活会对照检查材料)
2
10
384KB
xxx消防救援站主题教育思想政治计划安排表
1
5
17KB
2023年消防站站主题教育专题民主(组织)生活会个人对照检查材料
5
12
16KB
高举旗帜聚思想 学深悟透担使命 以无锡消防救援事业高质量发展彰显主题教育成
1
12
22KB
xx市消防救援支队关于开展学习贯彻新时代中国特色社会主义思想主题教育情况的报告
3
15
16KB
消防站第二批主题教育自查评估报告
6
3
209KB
消防救援队伍2023年主题教育专题学习心得体会
1
4
15KB