添加到电脑桌面
添加到电脑桌面,以后点击桌面图标一键打开,无需搜索,非常快捷!
立即添加
资源篮
0
文档悬赏
默认会员
限时优惠
登录
首页
充值
所有文档
年终检查
文库
作战训练安全
消防员职业体能的设计与实施.doc
DOC
2M
22页
下载3
2024-03-07
浏览18
收藏0
评分-
8积分
AI编辑
温馨提示:当前文档有22页,可预览2页。下载可查看全部内容
剩余20页未读,
下载浏览全部
收藏
已收藏
喜欢
已喜欢
自**
这个人很懒,什么都没留下
查看用户
该文档于
上传
相关文档
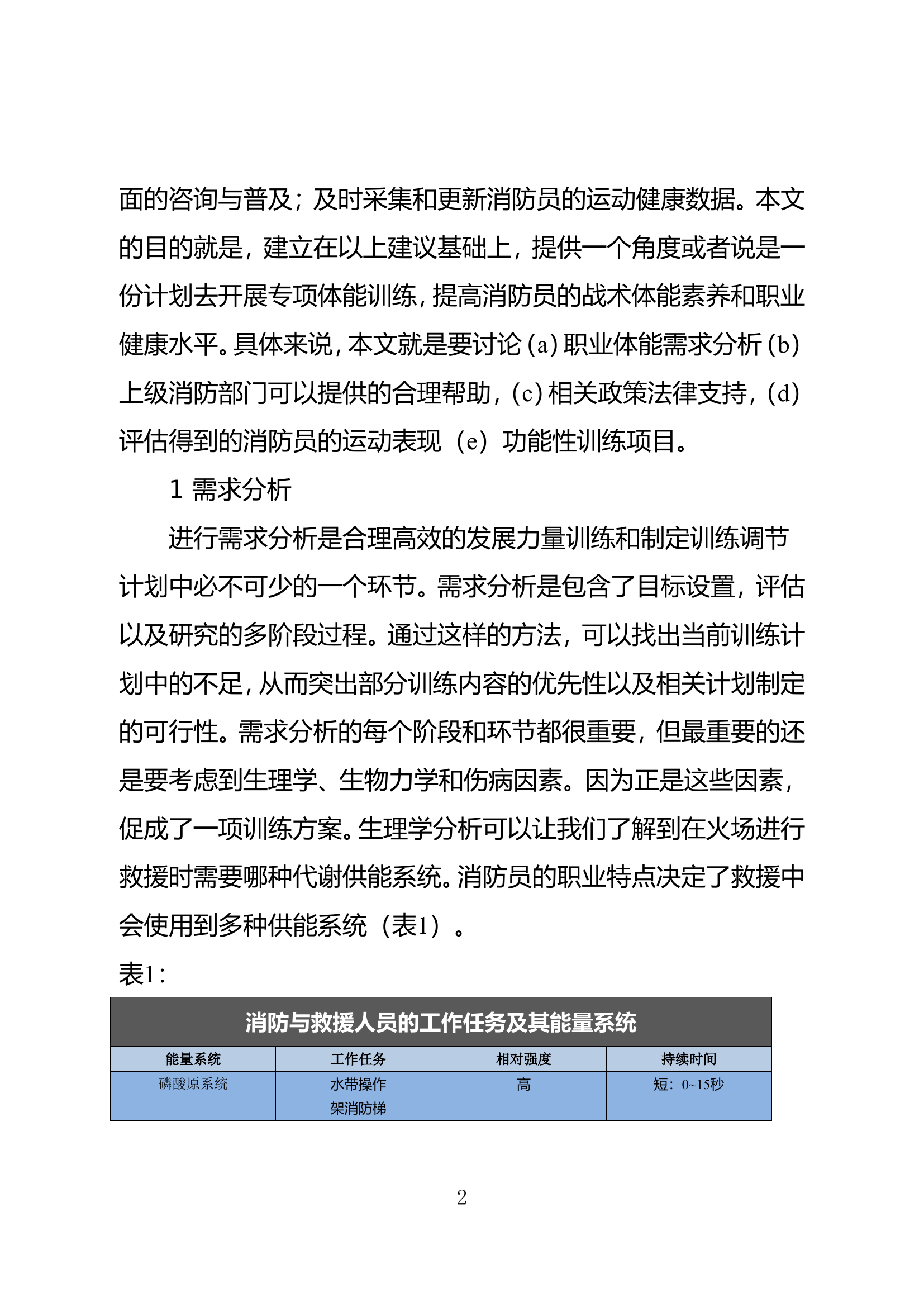
消防员体适能训练计划的设计与实施
1
12
2M
消防员职业技能题库
1
2
58KB
专职消防员培训工作实施方案
16
8
139KB
精品:b浅析当前基层消防员体能训练存在的主要问题和解决对策 (2)
0
10
15KB
精品:消防站年度体能训练奖惩实施方案
57
16
25KB
广东省2022年新招录消防员考核实施方案8.7
27
2
446KB
消防员职业技能鉴定理论考试题库
119
2
517KB
专职消防员等级达标考核体能标准
90
2
59KB
职业消防员应知应会
0
5
97KB
消防员职业生涯规划书
3
1
346KB
浅析改革转隶后基层消防员职业荣誉感培育
3
3
39KB
职业技能鉴定体能考核达标标准
11
3
1M
消防文摘:关于新形势下消防员队伍专业化、职业化建设的几点思考...
1
6
23KB
消防员日常量化考评实施办法
11
5
37KB
精品:b浅谈新时期消防员的体能训练doc
0
10
30KB
xx省消防救援站总队政府专职消防员量化考评实施细则(试行)
2
15
60KB
XX市消防救援支队消防员和政府专职消防队伍管理考评实施办法
2
15
33KB
政府专职消防员量化考评实施细则
12
10
209KB
关于新形势下消防员队伍专业化、职业化建设的几点思考
3
4
38KB
(讲义)关于消防员职业规划的几点随想
20
20
19KB
精品:消防员中级职业技能鉴定灭火救援鉴定题库(全2/4)
1
30
2M
精品:消防员职业技能鉴定中级技能题库大全(全3/4)判断
2
30
35KB
精品:消防员职业技能鉴定中级技能题库大全(全4/4)单选
3
30
45KB
20150804-消防员职业技能鉴定高级技能题库
46
0
830KB
精品;b探讨消防员体能训练的现状与解决策略
2
10
16KB
消防员职业技能鉴定初级技能题库
198
0
67KB
20150804-消防员职业技能鉴定中级技能题库
5
1
181KB
市职业消防员和消防文员岗位管理及等级评定规定(试行)
0
12
51KB
全市消防救援队伍执勤岗位练兵全员体能达标考核实施方案
7
12
1M