添加到电脑桌面
添加到电脑桌面,以后点击桌面图标一键打开,无需搜索,非常快捷!
立即添加
资源篮
0
文档悬赏
默认会员
限时优惠
登录
首页
充值
所有文档
年终检查
文库
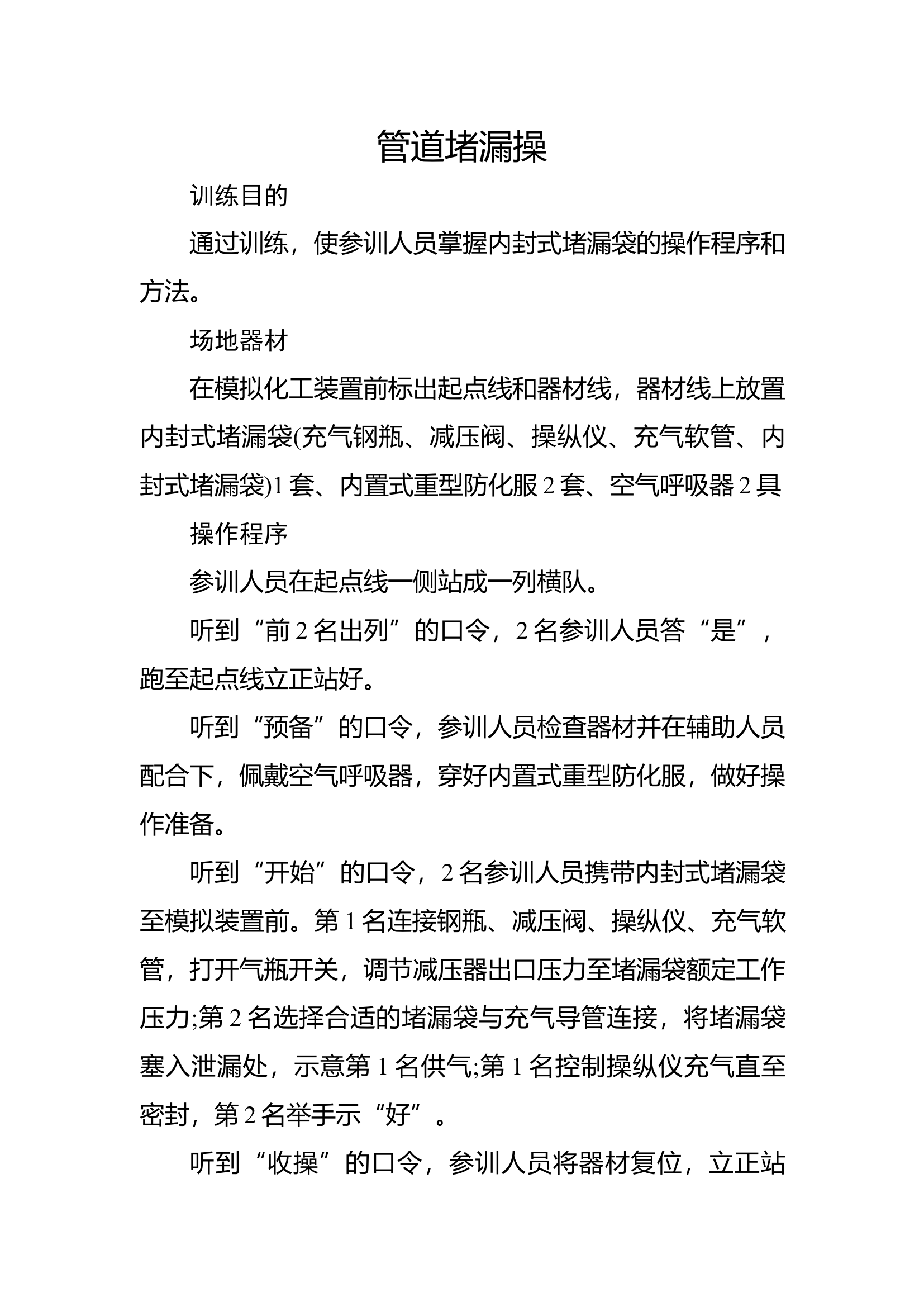
60管道堵漏▲.docx
DOCX
13KB
1页
下载1
2023-11-15
浏览8
收藏0
评分-
12积分
AI编辑
收藏
已收藏
喜欢
已喜欢
小**
这个人很懒,什么都没留下
查看用户
该文档于
上传
相关文档
高层建筑管道井火灾
8
4
22KB
地下建筑火灾扑救实战演练脚本(新能源火灾扑救、冷库火灾扑救、管道火灾扑救)
5
30
32KB
研究破解大型商业综合体排油烟管道整治难题
2
12
16KB
22 餐饮场所使用管道燃气安全检查表
0
1
1M
国企党建经验交流:“五联五共”铸就管道建设先锋品牌
0
3
17KB
危化品堵漏操(1)
65
0
14KB
浅析高层建筑管道井火灾事故处置对策
1
12
18KB
消防作战救援十八种堵漏装备使用技术
14
5
1M
精品:d长输油气管道风险管理现存问题及改进对策
0
10
16KB
浅谈天然气管道泄漏爆炸危险性分析与应对措施
0
12
17KB
燃气管道逐级切断技术
0
12
39KB
精品:c高层建筑管道井火灾事故的处置对策
1
10
14KB
化工装置堵漏与灭火训练教案
7
12
15KB
天然气管道泄漏应急处置方案
6
3
41KB
个人党性分析
4
5
14KB
夯实基础 蓄势前行—XX支队组织开展初级绳索救援技术培训
0
10
12KB
2022年“条令纲要学习月”活动座谈会
98
1
28KB
2022上半年党风廉政建设报告
55
5
17KB
大队党委落实全面从严治党主体责任情况报告
188
2
14KB
组织生活会剖析材料9篇
133
3
46KB
党课:旗帜鲜明讲政治 做政治上的明白人
1
10
128KB
XX区消防救援大队信访形势分析研判报告
76
2
14KB
理论考试题库二(装备技师)200+100+200=500
6
1
83KB
社区消防安全工作督查情况通报
3
1
12KB
防汛救灾工作问题整改报告
26
2
240KB
附件5:《安全训练管控清单(试行)》
2
5
16KB
消防作战影响火场供水力量的主要因素
2
5
13KB
关于城区电动自行车违规停放充电存在重大火灾隐患的报告
6
2
18KB
天然气泄漏事故现场应急处置方案
1
3
26KB