添加到电脑桌面
添加到电脑桌面,以后点击桌面图标一键打开,无需搜索,非常快捷!
立即添加
资源篮
0
文档悬赏
默认会员
限时优惠
登录
首页
充值
所有文档
年终检查
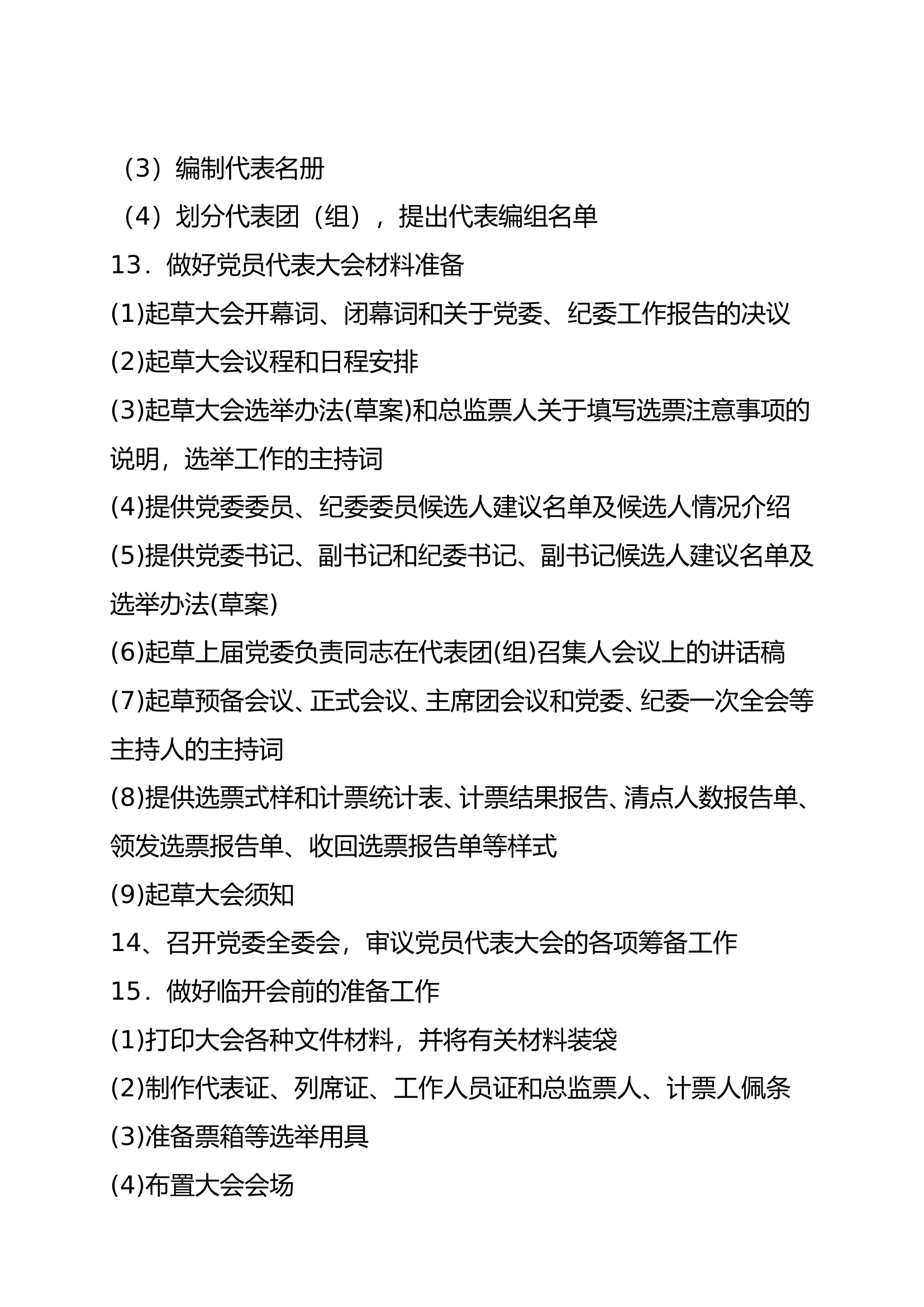
文库
年终检查
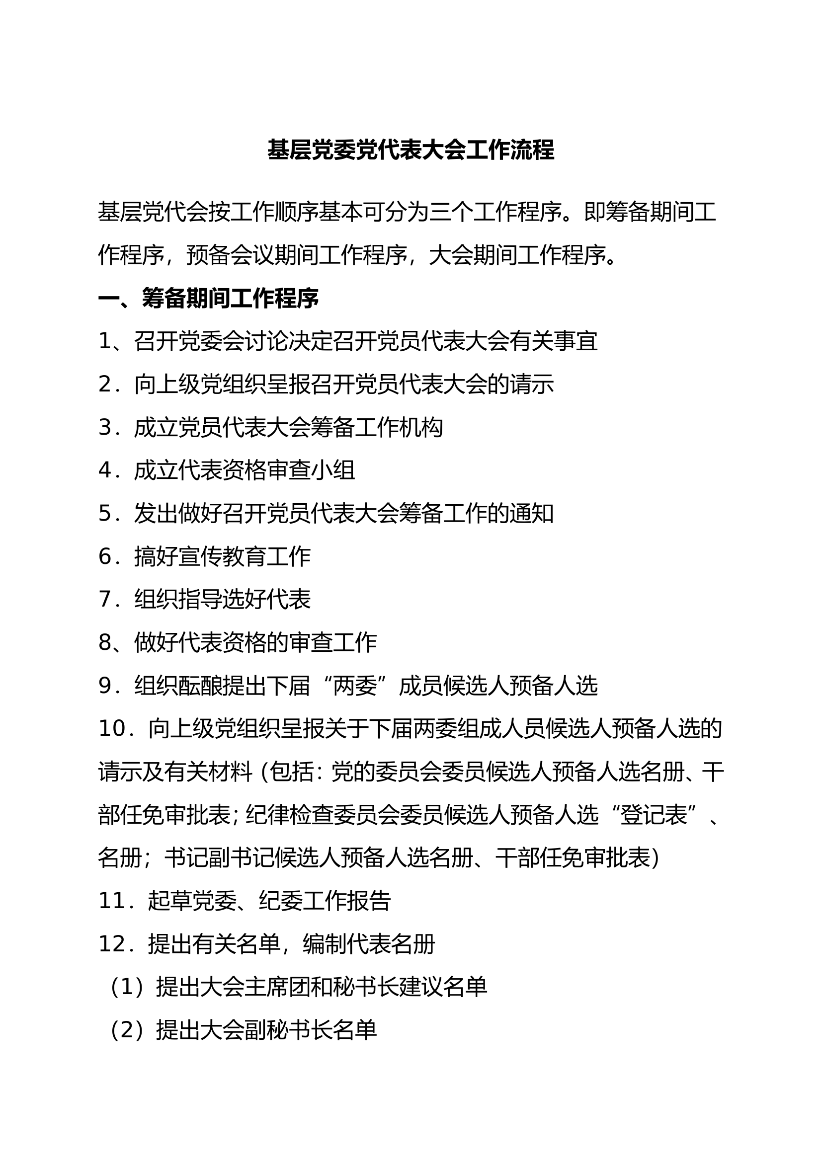
基层党委党代表大会工作流程.doc
DOC
35KB
1页
下载0
2023-12-18
浏览6
收藏0
评分-
4积分
AI编辑
收藏
已收藏
喜欢
已喜欢
效**
这个人很懒,什么都没留下
查看用户
该文档于
上传
相关文档
讲课稿标题:深入理解人民代表大会制度及其在基层消防救援站民主制度中的应用与实践
0
2
18KB
精品:关于提升基层指挥员队伍建设的几点思考
3
10
16KB
在全市基层治理水平提升工作推进会上的发言
0
3
14KB
镇关于基层应急管理能力建设情况的调研汇报材料
1
4
16KB
对当前基层政法工作开展现状的几点思考
0
4
17KB
在2023年企业党组织书记抓基层党建工作述职评议会上的讲话
0
5
17KB
关于构建面向现代化的基层党建新格局的调研报告
0
12
18KB
栀夏:最全的党委党支部会议记录格式范例
1
10
2M
在全支队整治形式主义为基层减负工作领导小组第一次(扩大)会议上的汇报发言...............
2
8
15KB
浅谈基层干部在部队管理教育中的重要意义 (1)
0
10
35KB
镇党委2023年基层党建工作总结
0
4
14KB
栀夏:浅谈新时期消防救援队伍基层队站参与涉疫勤务处置能力建设的思考
0
10
49KB
关于加强基层党组织建设的调研报告
4
10
317KB
中国共产党党和国家机关基层组织工作条例
2
1
21KB
精品:a关于全面提升基层消防安全治理工作的思考
3
10
18KB
精品:b浅谈当前形势下如何进一步完善基层消防监管体系
0
10
285KB
精品:d如何加强新时代消防救援队伍基层经常性思想政治工作的思考
0
10
15KB
2022年机关基层支部建设
0
0
17KB
4、国家综合性消防救援队伍基层建设纲要(试行)
3
10
64KB
xx消防救援站基层党组织书记抓党建工作述职报告
24
5
15KB
精品:b浅谈如何提升基层指战员紧急避险能力
1
10
14KB
浅谈如何做好新时代基层消防站执勤战备基础工作
0
15
21KB
基层消防党组织建设中的问题及对策研究
2
4
15KB
精品:n经济欠发达县区基层消防救援力量建设的困境与出路
1
10
45KB
总队(支队)党总支书记抓基层党建述职报告
1
4
16KB
新时期基层消防救援队伍思想政治教育第五专题
7
5
310KB
关于申报省级先进基层党组织的请示
6
2
13KB
精品:b浅谈基层干部如何开展谈心工作
2
10
14KB
浅谈如何抓好基层伙食管理工作
0
15
18KB