添加到电脑桌面
添加到电脑桌面,以后点击桌面图标一键打开,无需搜索,非常快捷!
立即添加
资源篮
0
文档悬赏
默认会员
限时优惠
登录
首页
充值
所有文档
年终检查
文库
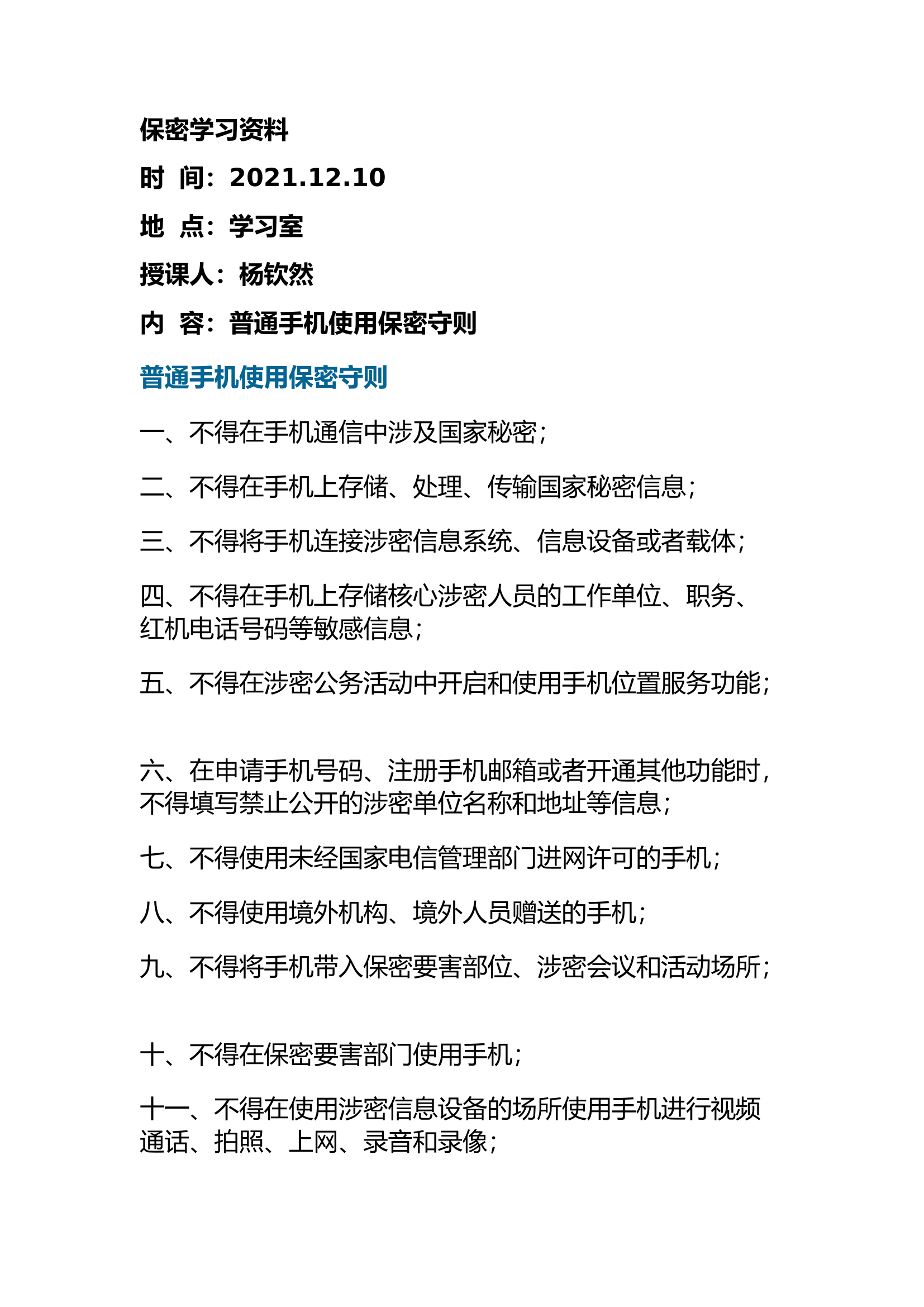
12.10普通手机使用保密守则.docx
DOCX
14KB
1页
下载78
2023-05-12
浏览91
收藏0
评分-
免费文档
AI编辑
收藏
已收藏
喜欢
已喜欢
周**
这个人很懒,什么都没留下
查看用户
该文档于
上传
相关文档
手机使用保密教育管理责任书
18
1
17KB
手机使用情况检查登记表(1)
15
3
14KB
手机使用承诺书
11
2
28KB
手机使用申请
19
1
11KB
消防队伍手机使用管理规定
38
2
12KB
精品:b关于消防员手机使用情况的调查与建议
3
10
19KB
魏县消防救援大队手机使用管理规定
32
10
27KB
手机使用管理工作的报告
7
1
13KB
手机使用保密管理规定
75
1
26KB
保密安全工作八条守则
1
12
16KB
精品:关于消防员手机管理使用问题的思考
4
10
24KB
XXX站手机使用领取登记表
6
10
18KB
基层消防站手机使用管理规定(2)
38
1
16KB
消防员手机使用管理规定
45
5
13KB
栀夏:关于消防员手机管理使用问题的思考
12
10
19KB
基层消防站手机使用管理规定(4)
25
1
90KB
关于手机使用管理工作的报告
10
2
13KB
3.党支部会议记录(2024年4月)涉及七议议战议训议安全议保密等,条令学习月动员部署等
45
15
383KB
XX大队三季度信访保密工作汇报
10
2
114KB
在2024年市医院保密工作会议上的讲话
1
12
18KB
保密教育资料汇编
11
8
97KB
2024年大队2月中心组学习、保密
1
5
61KB
XX大队二季度信访保密工作汇报
10
2
124KB
关于消防救援队伍如何做好保密工作的几点思考
1
12
18KB
保密安全“七个严禁”
6
1
10KB
2023年全市保密工作会议上的讲话材料
4
5
15KB
高层公共建筑灭火救援中固定消防设施的使用策略
2
12
21KB
XX大队5月党委会保密工作汇报
6
6
14KB
精品:年终检查:2022年最新基层队站述职述廉报告(党支部一份、四份干部,包涵作战训练、主题教育、防疫、保密、九无等等共一万一千字)
15
30
849KB