添加到电脑桌面
添加到电脑桌面,以后点击桌面图标一键打开,无需搜索,非常快捷!
立即添加
资源篮
0
文档悬赏
默认会员
限时优惠
登录
首页
充值
所有文档
年终检查
文库
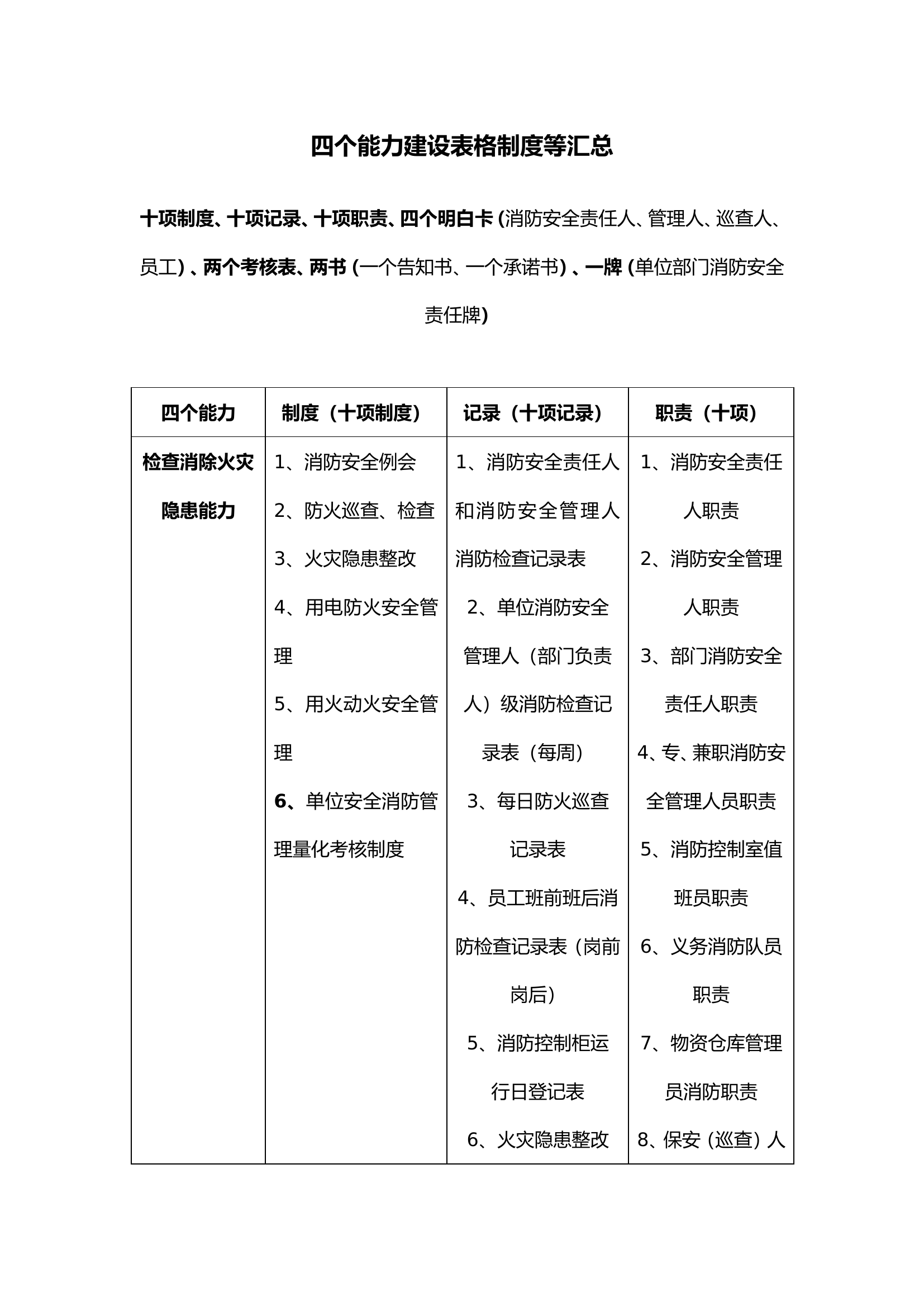
消防表格制度等汇总.doc
DOC
331KB
7页
下载0
2024-01-11
浏览6
收藏0
评分-
3积分
AI编辑
温馨提示:当前文档有7页,可预览2页。下载可查看全部内容
剩余5页未读,
下载浏览全部
收藏
已收藏
喜欢
已喜欢
应**
这个人很懒,什么都没留下
查看用户
该文档于
上传
相关文档
22. 消防表格制度等汇总
0
1
233KB
【消防控制室】管理制度及记录表格
5
1
31KB
4. 全套消防安全工作台账、表格汇总
0
3
1M
精品:d浅谈如何做好新政府会计制度下消防救援队伍的财务管理工作
0
10
17KB
公职注册消防工程师制度的探索
0
12
360KB
网吧消防安全管理制度
5
0
19KB
消防管理制度汇编
9
2
32KB
现场保卫消防制度、方案、预案
3
4
71KB
消防站各岗位职责、制度规定内容汇编
10
8
179KB
精品:就消防执法监督岗位制度反腐的几点认识
0
10
18KB
2. 消防应急演练方案(脚本)汇总
5
3
93KB
酒店饭店消防安全管理制度模板
19
0
517KB
消防车管理制度-消防车管理制度规范
33
0
19KB
xx消防救援站党支部“三亮一评”制度
11
0
13KB
乡镇消防队上墙制度
1
3
31KB
“双随机、一公开”消防监督抽查制度探讨
0
12
18KB
栀夏:十大消防系统各类时间要求汇总!
0
10
19KB
高层建筑消防安全经理人(楼长)制度
0
1
22KB
消防站支部委员会会议记录(含党组织建言献策、十议制度、主题救援三会一课,高质量支部记录)11月
5
15
570KB
消防文摘:贯彻党的二十大精神 聚力推进机关事业单位养老保险制度改革政策落地
1
6
37KB
XXX消防救援站安全保密制度
22
2
105KB
xxx省消防救援机关行政复议案件办理工作制度(试行).doc
1
2
30KB
xxx消防救援站宿舍安全管理制度
3
2
12KB
附件2消防救援站安全工作“三色”评估管理制度
96
1
188KB
医院消防安全管理制度汇编
2
10
438KB
XX市消防救援支队训练安全制度(试行)
12
6
146KB
XX县消防救援大队作战训练安全工作情况汇总
5
10
20KB
贯彻党的二十大精神 聚力推进机关事业单位养老保险制度改革政策落地 更好服务保障高海拔队伍坚定走好中国特色消防新路子
1
4
42KB
政府专职消防员档案各类表格
3
4
44KB