添加到电脑桌面
添加到电脑桌面,以后点击桌面图标一键打开,无需搜索,非常快捷!
立即添加
资源篮
0
文档悬赏
默认会员
限时优惠
登录
首页
充值
所有文档
年终检查
文库
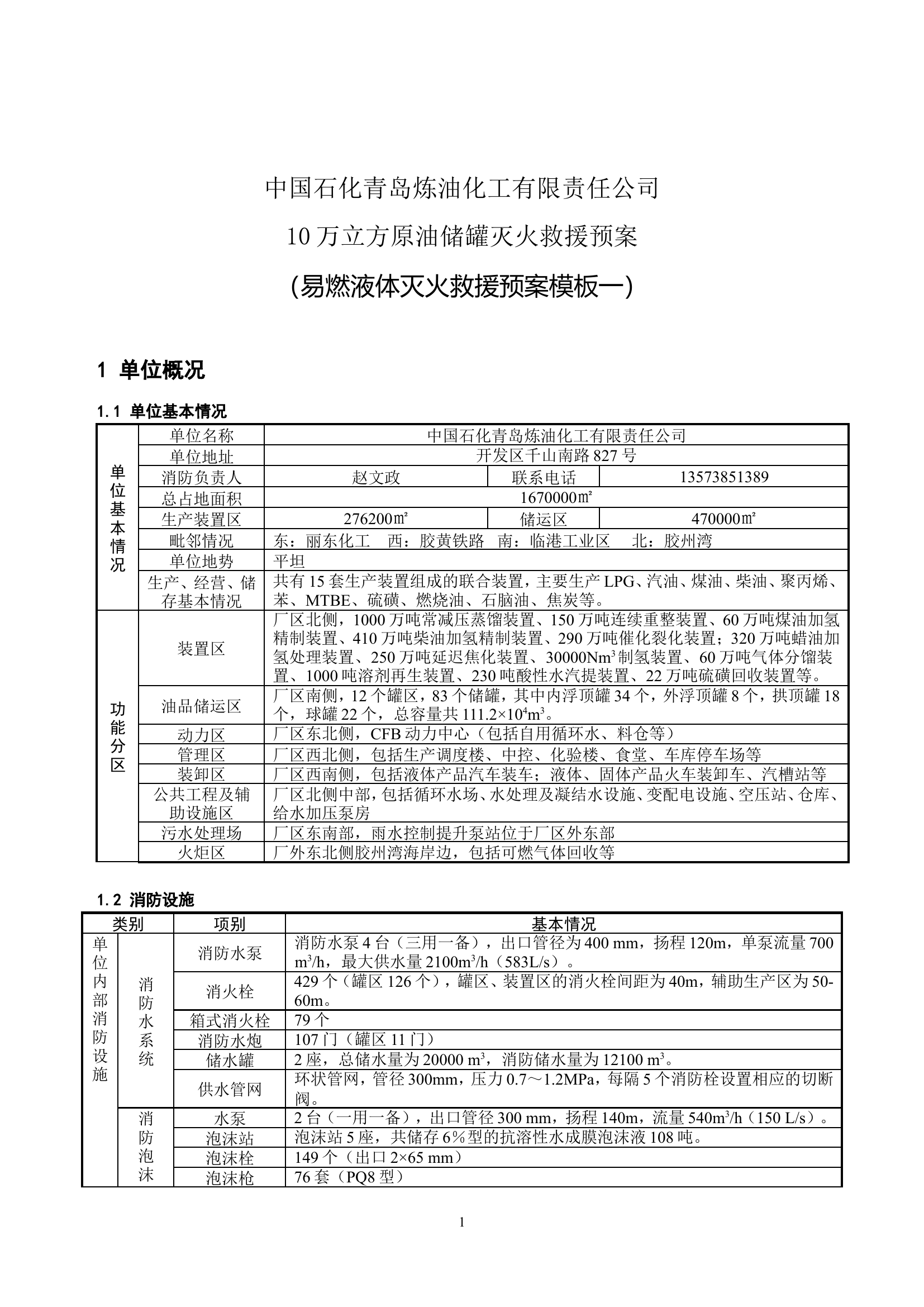
易燃液体灭火救援预案模板一(青岛炼化10万立方原油储罐).doc
DOC
38M
612页
下载21
2023-08-08
浏览28
收藏0
评分-
免费文档
AI编辑
温馨提示:当前文档有612页,可预览2页。下载可查看全部内容
剩余610页未读,
下载浏览全部
收藏
已收藏
喜欢
已喜欢
A**
这个人很懒,什么都没留下
查看用户
该文档于
上传
相关文档
10万立方米原油罐消防灭火救援预案
58
2
9M
5.易燃液体灭火救援预案
0
12
751KB
肛肠专科医院灭火救援预案(模板)
57
0
4M
古建筑灭火救援预案模板(山西五台山显通寺)
49
0
6M
4.古建筑灭火救援预案模板
1
12
880KB
2.可燃物品仓库灭火救援预案模板
0
12
2M
隧道火灾灭火救援预案模板(大广高
245
0
473KB
1.人员密集场所灭火救援预案模板
4
12
5M
3.易燃易爆场所救援预案模板
2
12
2M
粉尘事故灭火救援预案模板
1
12
4M
隧道火灾灭火救援预案模板(包茂高速秦岭终南山隧道)
23
2
1M
毒性气体生产或储存场所灭火救援预案模板
1
12
8M
爆炸物品生产或储存场所灭火救援预案模板(甘肃久联民爆器材有限公司)
3
5
17M
地下建筑灭火救援预案模板(XX国贸城)
20
1
1M
地铁火灾灭火救援预案模板(XX地铁)
24
1
5M
地下建筑灭火救援预案模板
4
12
10M
可燃物品仓库灭火救援预案模板
3
12
3M
易燃可燃液体泄漏事故应急救援预案
2
5
39KB
高层建筑灭火救援预案模板(上海环球金融中心)
51
1
7M
氧化性物质生产或储存场所灭火救援预案模板
0
12
7M
泰山森林灭火救援预案模板(场所单位)
104
0
4M
灭火救援数字化预案模板(装置类)
22
1
2M
灭火救援数字化预案模板(储罐类)
36
1
2M
可燃气体灭火救援预案模板
1
6
1M
海峰酒店灭火救援预案
80
0
3M
XX市消防救援大队森林防灭火预案
1
5
36KB
(示例)重点单位灭火救援预案
87
1
2M
社会单位如何做好应急疏散预案和如何配合保障辖区消防站灭火救援任务需要
4
2
19KB
大队(站)级-高层建筑-XX酒店(高层建筑)灭火救援预案
365
0
870KB