添加到电脑桌面
添加到电脑桌面,以后点击桌面图标一键打开,无需搜索,非常快捷!
立即添加
资源篮
0
文档悬赏
默认会员
限时优惠
登录
首页
充值
所有文档
年终检查
文库
政事人工党建
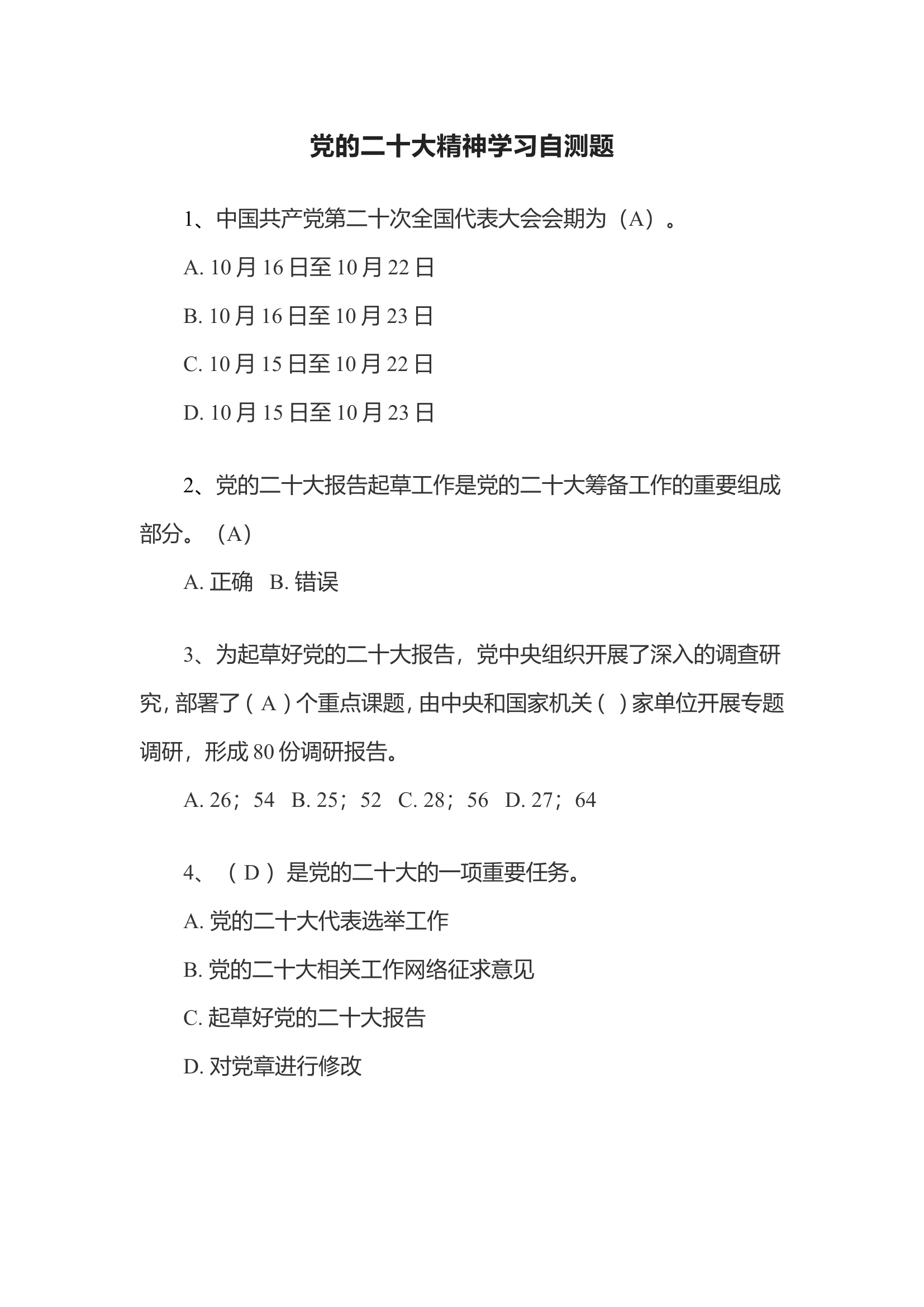
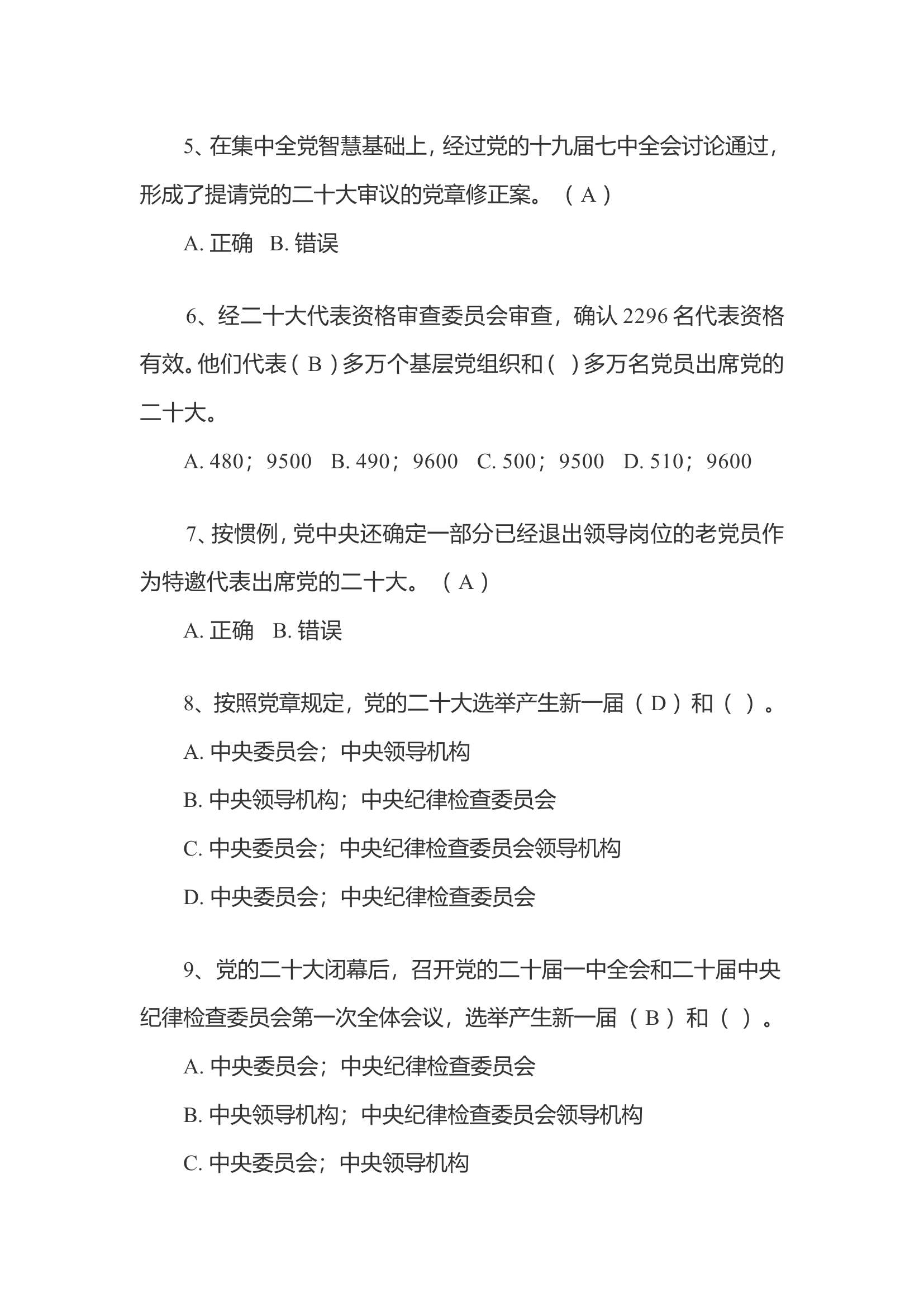
党的二十大精神学习自测题.doc
DOC
254KB
6页
下载0
2023-08-13
浏览6
收藏0
评分-
1积分
AI编辑
温馨提示:当前文档有6页,可预览2页。下载可查看全部内容
剩余4页未读,
下载浏览全部
收藏
已收藏
喜欢
已喜欢
s**
这个人很懒,什么都没留下
查看用户
该文档于
上传
相关文档
学习党的二十大精神心得体会(杨某)
0
12
13KB
学习党的二十大精神心得体会(韦某)
0
12
14KB
学习党的二十大精神心得体会(蒋某)
0
12
13KB
党课:深入学习贯彻党的二十大精神扎实推进基层党建高质量发展
0
5
17KB
学习党的二十大精神心得体会(张某)
0
12
13KB
精品:参加支队学习贯彻党的二十大精神干部轮训班有感
0
12
13KB
党的二十大精神学习题库
0
10
167KB
精品:参加支队学习贯彻党的二十大精神培训班心得体会
0
12
14KB
“学习贯彻党的二十大精神,我们怎么办”大讨论发言材料 (1)
1
12
17KB
精品:学思践悟新思想 砥砺奋进勇担当——参加支队学习贯彻党的二十大精神培训班感悟
1
12
16KB
“学习贯彻党的二十大精神,我们怎么办”大讨论发言材料 (1)
0
12
16KB
“学习贯彻党的二十大精神,我们怎么办”大讨论发言材料
0
12
19KB
28党的二十大会议精神学习心得体会(21篇)
3
10
553KB
“学习贯彻党的二十大精神,我们怎么办”大讨论发言材料
3
12
13KB
不忘初心强党性 牢记使命勇向前——学习党的二十大精神心得体会
1
12
14KB
参加市委党委“学习贯彻党的二十大精神”轮训班心得体会
1
12
14KB
参加支队学习宣传贯彻党的二十大精神培训班心得体会 (1)
0
12
16KB
参加市委党委“学习贯彻党的二十大精神”轮训班心得体会2
0
12
16KB
参加支队学习宣传贯彻党的二十大精神培训班心得体会 (1)
1
12
13KB
参加市委党委“学习贯彻党的二十大精神”轮训班心得体会1
1
12
20KB
参加支队学习宣传贯彻党的二十大精神培训班心得体会
0
12
15KB
参加市委党委“学习贯彻党的二十大精神”轮训班心得体会3
0
12
17KB
参加支队学习宣传贯彻党的二十大精神培训班心得体会
1
12
16KB
参加支队“学习贯彻党的二十大精神”轮训班有感
0
12
14KB
参与学习贯彻党的二十大精神轮训班心得体会
0
12
14KB
参加支队学习贯彻党的二十大精神干部轮训班有感1
0
12
14KB
赓续前行 奋楫争先——学习党的二十大 精神心得体会
0
12
14KB
“学习贯彻党的二十大精神”第一专题学习讨论会
112
0
12KB
参加支队“学习贯彻党的二十大精神”干部轮训班有感
1
12
12KB