添加到电脑桌面
添加到电脑桌面,以后点击桌面图标一键打开,无需搜索,非常快捷!
立即添加
资源篮
0
文档悬赏
默认会员
限时优惠
登录
首页
充值
所有文档
年终检查
文库
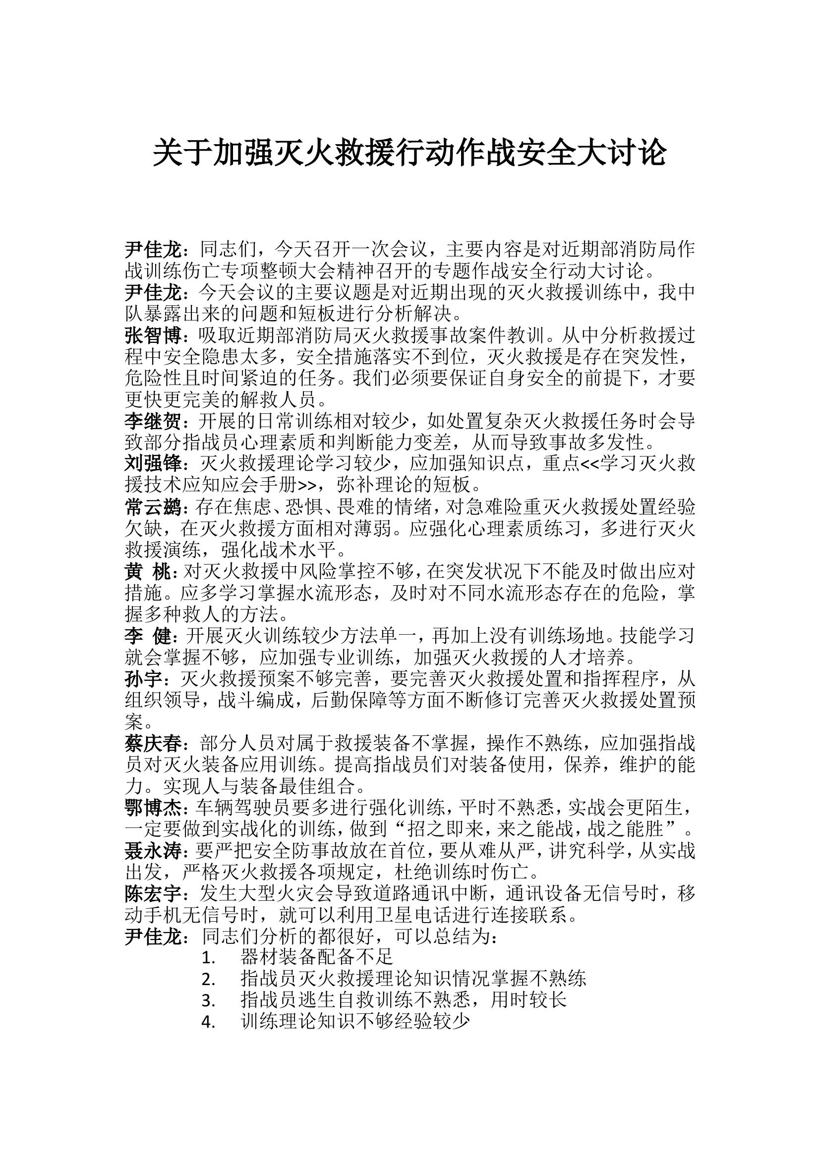
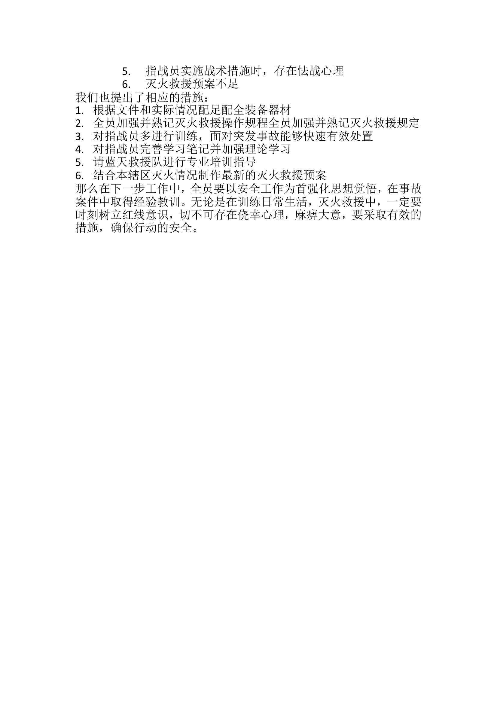
作战训练安全
灭火作战训练安全大讨论.doc
DOC
16KB
1页
下载84
2022-08-07
浏览368
收藏0
评分-
1积分
AI编辑
收藏
已收藏
喜欢
已喜欢
?**
这个人很懒,什么都没留下
查看用户
该文档于
上传
相关文档
2023.4.17作战训练安全大讨论会
7
5
28KB
灭火救援作战训练安全常识应知应会1000
6
5
407KB
栀夏:关于做好基层消防救援队伍灭火救援 作战训练安全工作的几点思考
2
10
19KB
灭火救援业务理论及作战训练安全题库
12
1
2M
关于加强灭火救援作战训练安全的思考
3
15
25KB
作战训练安全“一官三员”灭火救援安全管控机制
2
8
12KB
(大队长)作战训练安全讨论发言材料
16
2
421KB
精品:关于加强灭火救援作战训练安全的思考
2
10
17KB
灭火救援作战训练安全管控负面清单
19
1
270KB
XX大队8月份作战训练安全大讨论
1
4
27KB
浅谈日常训练、灭火救援行动过程中的作战训练安全
6
4
27KB
XX大队9月份作战训练安全大讨论
0
4
25KB
XX支队冬季灭火救援准备工作帮扶指导暨作战训练安全工作督导检查情况通报
4
10
123KB
灭火救援作战训练安全题库
44
0
109KB
XX大队11月份作战训练安全大讨论
3
4
27KB
XX大队12月份作战训练安全大讨论
8
6
26KB
灭火救援作战训练安全事故案例分析及对策探讨
11
12
23KB
作战训练安全讨论会发言--大队长(2)
3
15
23KB
灭火救援业务理论及作战训练安全教育备课教案(三月)
77
0
58KB
XX大队7月份作战训练安全大讨论
0
10
27KB
关于举办全市灭火救援典型战例战评暨作战训练安全工作推进会的通知
2
12
23KB
2023年最新XX消防站一月至十二月份作战训练安全大讨论(可直接套用)
14
20
287KB
2023xxx消防站作战训练安全大讨论
11
1
16KB
作战训练安全大讨论报告
504
0
14KB
xxxx作战训练安全大讨论
19
3
18KB
精品:关于灭火救援作战训练安全的几点思考
1
10
16KB
作战训练安全大讨论发言材料
47
1
15KB
作战训练安全大讨论
434
0
16KB
XX消防救援站作战训练安全工作大讨论情况报告
108
5
17KB