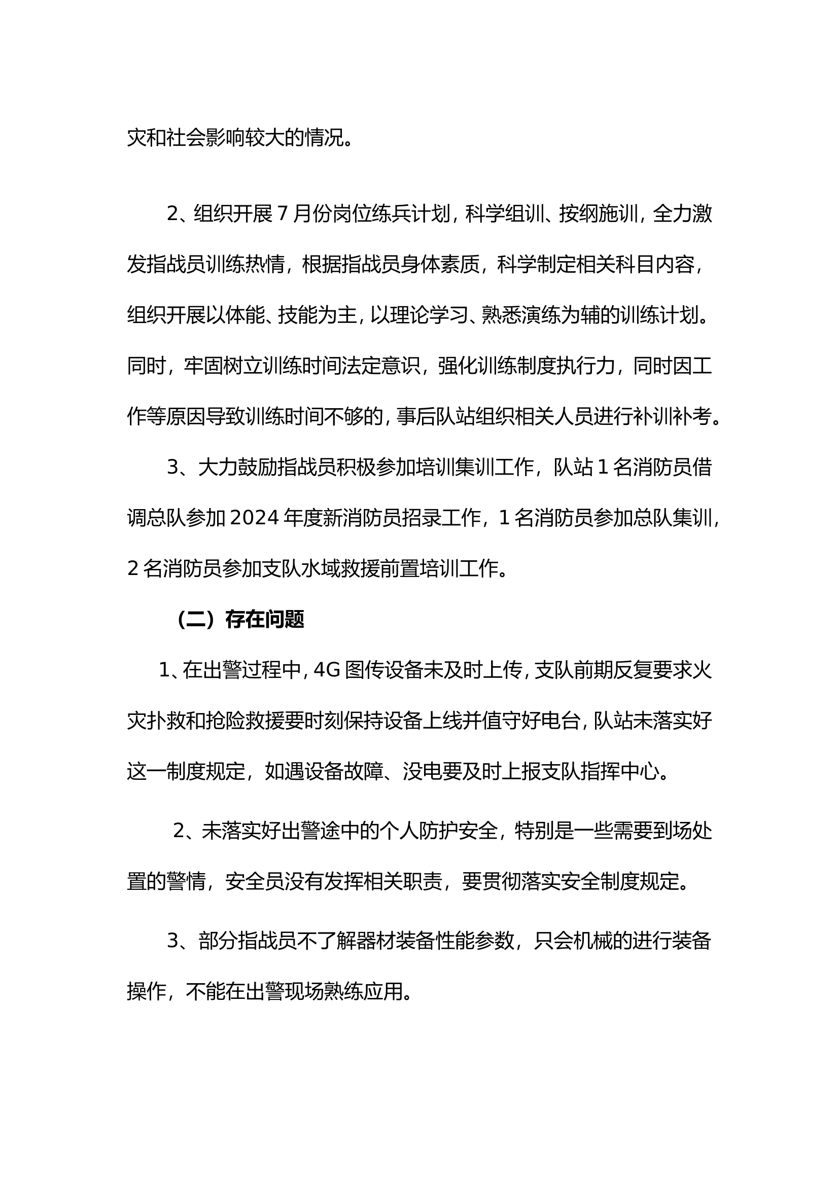
添加到电脑桌面
添加到电脑桌面,以后点击桌面图标一键打开,无需搜索,非常快捷!
立即添加
资源篮
0
文档悬赏
默认会员
限时优惠
登录
首页
充值
所有文档
年终检查
文库
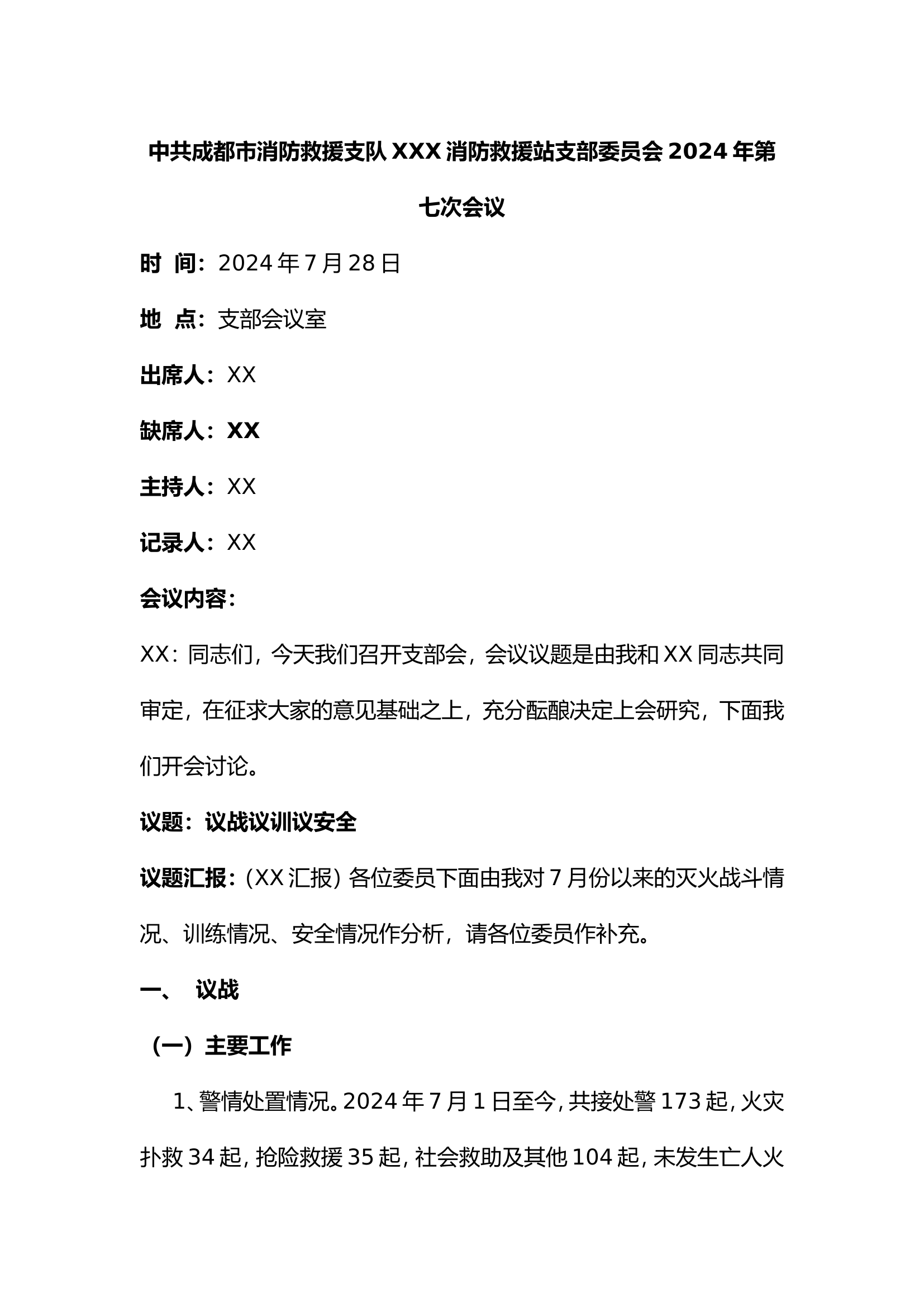
7月议战议训议安全.doc
DOC
25KB
1页
下载32
2024-08-05
浏览90
收藏0
评分-
5积分
AI编辑
收藏
已收藏
喜欢
已喜欢
开**
这个人很懒,什么都没留下
查看用户
该文档于
上传
相关文档
(精品)支党委议战议训议安全2024年7月份
19
6
427KB
1月至7月七议 议战议训议安全议管议教议廉政议保密 共计4W字
35
20
666KB
2023年7月份大队党委会(议战议训议安全)
10
10
21KB
7月议训议战议安全
7
5
13KB
1月至7月队务会全体指战员大会 动员部署 警示教育 议战议训议安全 作战安全形势分析 共计7W字
31
20
836KB
3.党支部会议记录(2024年4月)涉及七议议战议训议安全议保密等,条令学习月动员部署等
45
15
383KB
精品:支队党委议战议训议安全(2023.10)
29
5
18KB
4月份议教、议管、议战、议训、议安全工作
39
4
37KB
2024年12月份会议记录(第一议题、议教、议战议训、议安全、议管、研究确定党日活动、反食品浪费部署)
30
15
21KB
8月议战议训议安全
31
5
30KB
关于研究xx大队执勤训练以及作战训练安全相关事宜(议战议训议安全)
28
2
165KB
一月份议教议训议战议安全
230
1
24KB
精品:支队党委议战议训议安全(12月)
19
5
28KB
议训、议战、议安全
61
2
13KB
议战议训议安全 议管理 议教育 议廉政 议保密 每月七议
13
15
453KB
议战议训议安全内容
11
3
12KB
消防站议战议训议安全
70
5
30KB
议战议训议安全
6
5
31KB
“议战议训议安全”材料
40
10
28KB
精品8000字最全2023年2月份党支部会议(议战议训议安全、议管、议教、议人才、2023年两会部署)
128
8
582KB
【精品】消防救援站十二月份议战议训议安全的报告
41
3
531KB
议战议训议安全 议廉政 议管理 议保密 议教育 每月七议(更新至4月)
28
15
518KB
每周队务会 议战议训议安全 指战员大会 动员部署 保密 廉政 教育 一月至今共3w字
59
15
620KB
11月议战议训议安全
84
0
173KB
xxx议训、议战、议安全
157
5
12KB
6月议战议训议安全
35
5
30KB
3月议战议训议安全
21
10
17KB
2023年1月份大队党委会(议战议训议安全)
3
10
20KB
2023年2月份大队党委会(议战议训议安全)
8
10
20KB