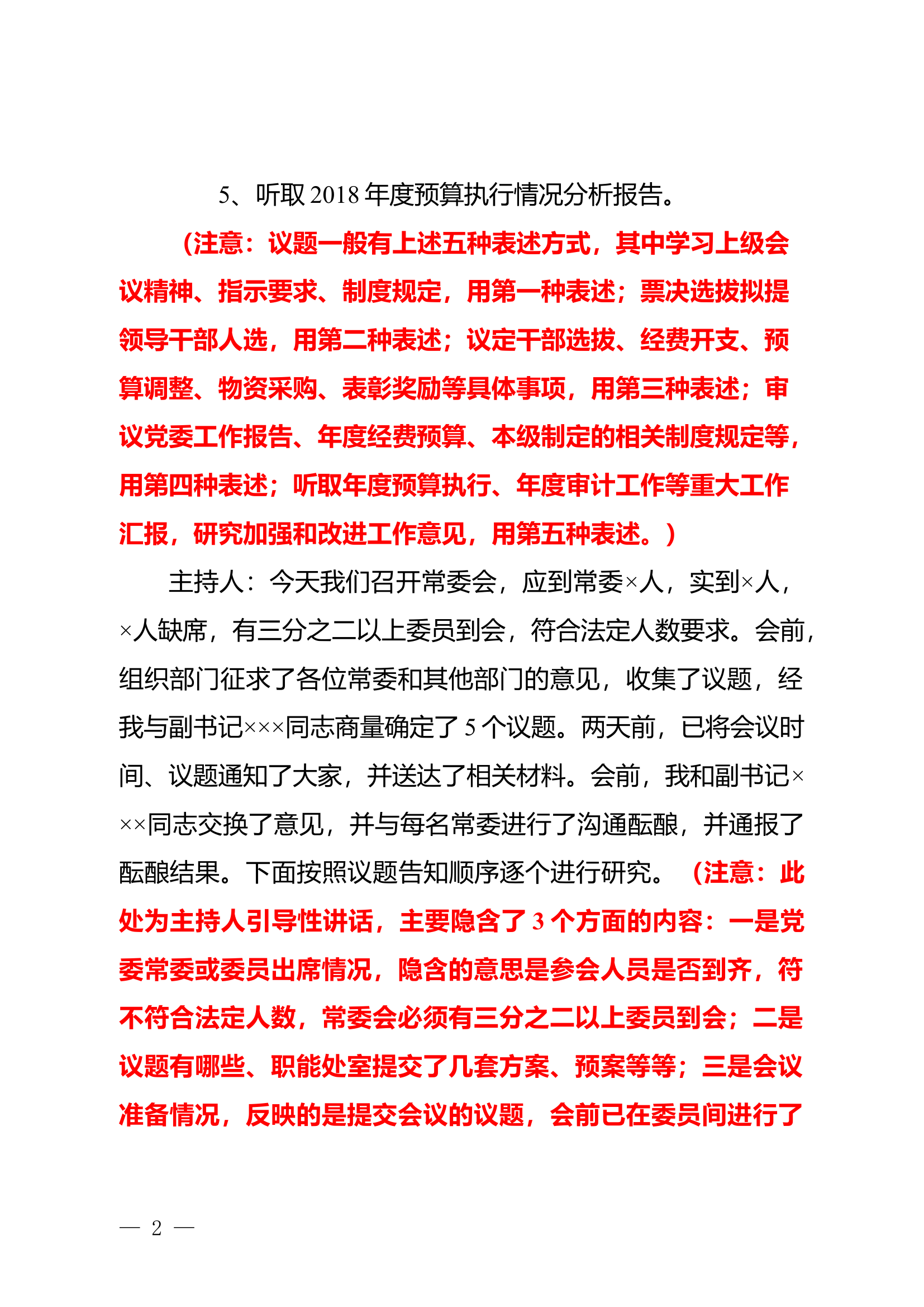
添加到电脑桌面
添加到电脑桌面,以后点击桌面图标一键打开,无需搜索,非常快捷!
立即添加
资源篮
0
文档悬赏
默认会员
限时优惠
登录
首页
充值
所有文档
年终检查
文库
政事人工党建
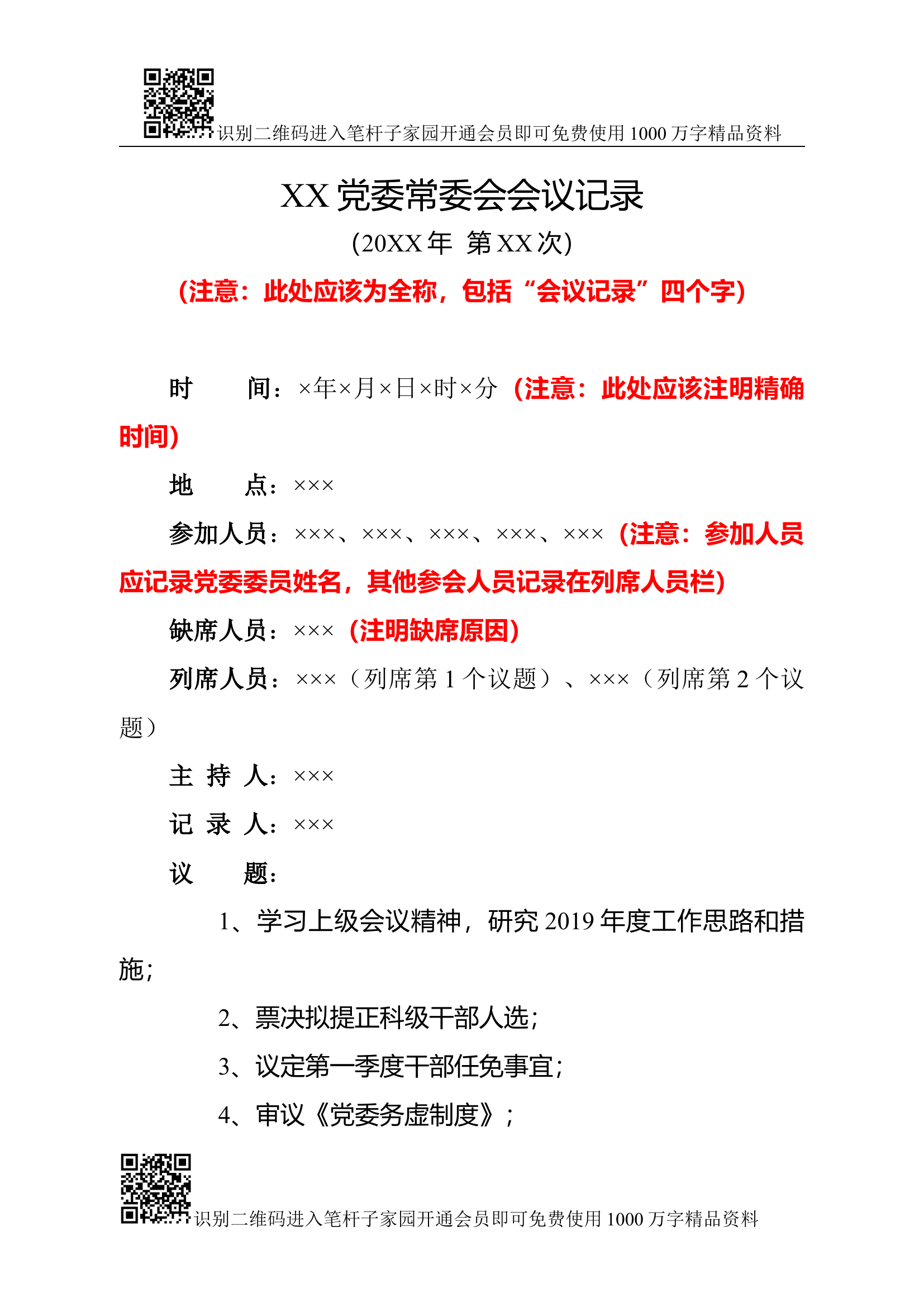
党委常委会会议记录模板(5个议题实例).docx
DOCX
28KB
1页
下载1
2023-12-19
浏览9
收藏0
评分-
4积分
AI编辑
收藏
已收藏
喜欢
已喜欢
效**
这个人很懒,什么都没留下
查看用户
该文档于
上传
相关文档
栀夏:入党积极分子的确定(附支委会、党委备案会议记录模板)
2
10
18KB
栀夏:最全的党委党支部会议记录格式范例
1
10
2M
2024年12月份会议记录(第一议题、议教、议战议训、议安全、议管、研究确定党日活动、反食品浪费部署)
30
15
21KB
栀夏:支委会宣布党委审批同意发展对象及确定入党介绍人和安排政审事宜的会议记录
0
10
13KB
驾驶员安全教育会议记录(模板)
7
1
13KB
2022年10月份党委会、党支部等会议记录(议教、议训、议安全等七议加上近期重要议题,党支部会套着写)
194
6
67KB
1_支部党员大会接收预备党员会议记录模板(共产党员网)
3
3
13KB
2023年2月份党委会记录(议教、议训、议安全等11项议题)(党支部套着写)
32
30
25KB
2023年2月二十大民主生活会党委会议记录
28
8
17KB
栀夏:常用党组织会议记录模板,全套资料!
0
10
19KB
栀夏:15类会议记录直接套用模板
0
10
24KB
栀夏:8篇主题教育三会一课丨2024年民主生活会一对一谈心谈话记录模板、对党史、党章、二十大会议精神谈心谈话
1
10
614KB
栀夏:党委民主生活会议记录格式
1
10
14KB
栀夏:最全党(团)支部会议记录模板十四个
1
10
26KB
2022年9月份党委会、党支部会议记录(议教、议训、议安全等七议加上第三季度分析会议)
115
17
22KB
2022年喜迎二十大训词第四专题会议记录(党委会,中心组学习)
36
13
15KB
栀夏:党委会入党积极分子会议记录
4
10
250KB
基层各类会议记录模板
3
5
143KB
2023党支部会议记录(七议模板)
5
20
20KB
2023年党委会会议记录-6月
4
20
18KB
党委会会议记录
10
12
21KB
在2024年省委常委会(扩大)会议暨市州党委书记座谈会上的发言
0
6
16KB
栀夏:党纪学习教育活动会议记录(模板3篇)
1
10
16KB
牢记领袖训词,永做忠诚卫士”3月-12月党委会、党支部研究部署主题教育会议记录
8
5
19KB
研究2022年度消防员晋衔事宜(党委会、党支部、指战员大会等会议记录)
30
15
14KB
栀夏:发展党员流程《支委会讨论确定XX同志为发展对象》会议记录模板
3
10
12KB
2023年党委会会议记录-5月
2
20
30KB
栀夏:吸纳新党员会议记录及入党申请书格式模板共9种
1
10
16KB
3.党支部会议记录(2024年4月)涉及七议议战议训议安全议保密等,条令学习月动员部署等
45
15
383KB