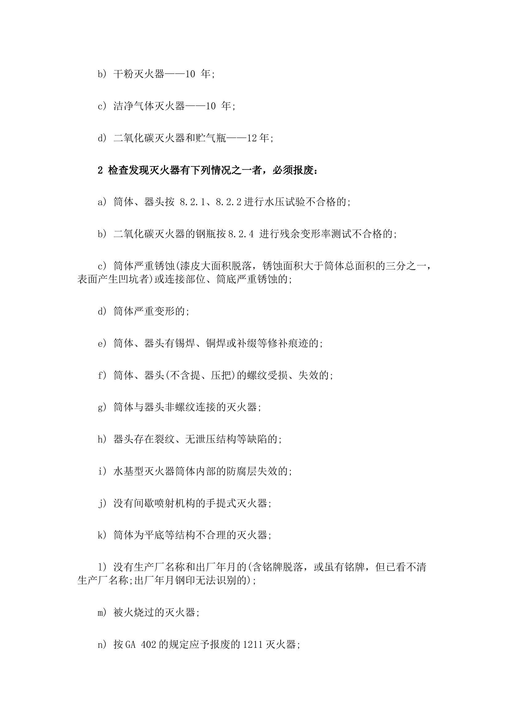
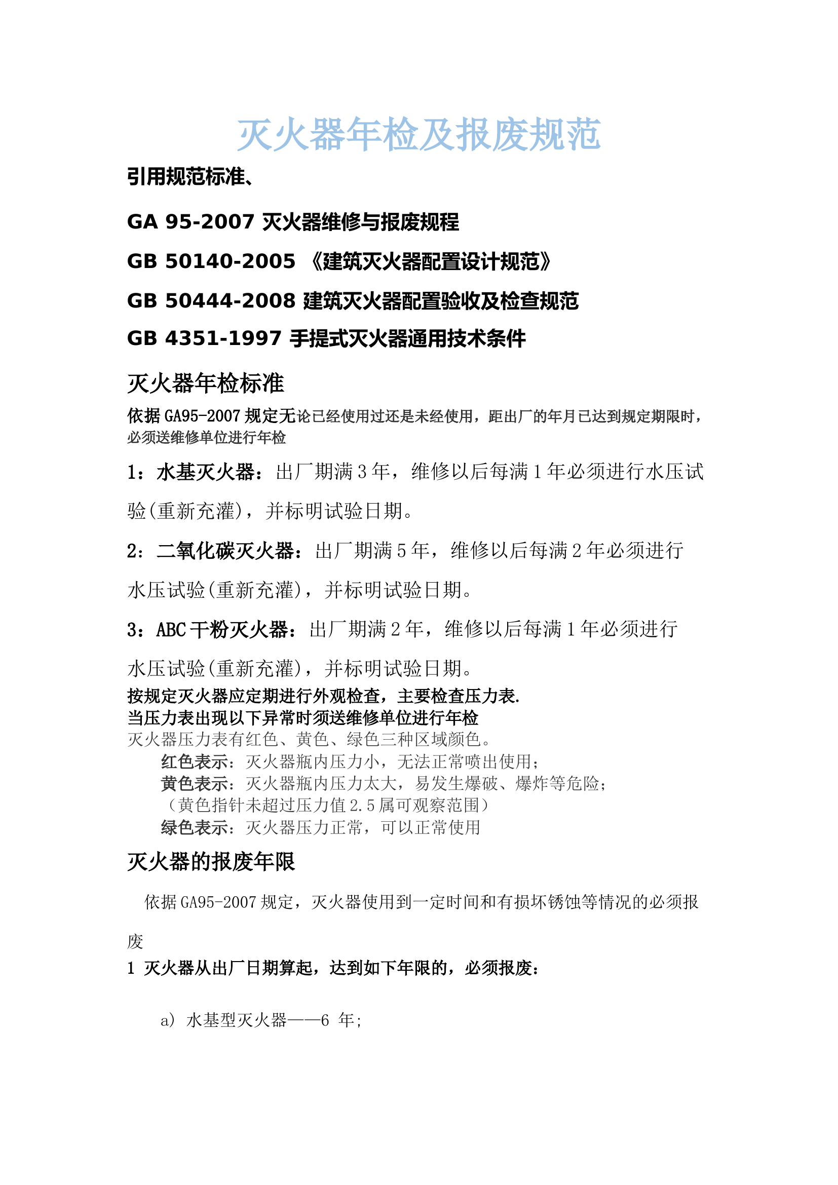
添加到电脑桌面
添加到电脑桌面,以后点击桌面图标一键打开,无需搜索,非常快捷!
立即添加
资源篮
0
文档悬赏
默认会员
限时优惠
登录
首页
充值
所有文档
年终检查
文库
2020年灭火器年检及报废规范.docx
DOCX
15KB
1页
下载6
2022-06-30
浏览40
收藏0
评分-
2积分
AI编辑
收藏
已收藏
喜欢
已喜欢
应**
这个人很懒,什么都没留下
查看用户
该文档于
上传
相关文档
县农村集体“三资”规范化管理示范县建设实施方案
0
4
16KB
在全市中心城区交通秩序规范管理工作推进会上的讲话
0
5
17KB
消防员2020年度述职报告 (2)
0
12
16KB
2024党纪学习教育专题辅导:时刻心存敬畏规范自身言行不越界
3
4
30KB
消防员2020年度述职报告 (3)
0
12
17KB
消防员2020年度述职报告 (4)
0
12
16KB
消防员2020年度述职报告 (6)
2
12
21KB
消防员2020年度述职报告 (5)
9
12
18KB
关于集中式饮用水水源规范化建设工作的调研报告
0
3
16KB
2020年度民主生活会全套材料
6
4
46KB
行文格式规范
1
2
207KB
精品:加强消防法制工作 助推执法规范化提档升级
2
10
16KB
栀夏:入党个人自传规范写法+参考例文
1
10
14KB
执勤训练规范化工作指南第一版
8
1
711KB
正规化建设规范(政工)
72
4
22KB
中队党支部按纲建队形势分析规范
8
1
12KB
精品:浅议如何持续拓展区域党建联盟提升消防救援队伍党组织规范化水平
0
10
24KB
关于开展“农村集体经济合同清理规范专项行动”的实施方案
0
4
18KB
安全形势分析会规范填写说明
3
5
13KB
接警询问要素和规范用语
132
0
71KB
消防栓灭火器使用方法标志标识
10
3
944KB
栀夏:以严明纪律规范党员干部履职用权·
0
10
12KB
2020年XX公司应急预案桌面演练方案
0
3
18KB
.中共县委直属机关工委关于进一步规范党费收缴工作的通知
0
4
34KB
消防车管理制度-消防车管理制度规范
33
0
19KB
消防救援火场救援中手语、旗语、灯光、哨音规范动作示意图
26
5
149KB
2020年第三季度思想汇报范文
1
4
17KB
1.执勤训练规范化建设指导手册(试行)消防救援站篇(1)
12
5
43M
关于加强消防救援队伍基层党组织规范化建设的调研报告
2
10
314KB