添加到电脑桌面
添加到电脑桌面,以后点击桌面图标一键打开,无需搜索,非常快捷!
立即添加
资源篮
0
文档悬赏
默认会员
限时优惠
登录
首页
充值
所有文档
年终检查
文库
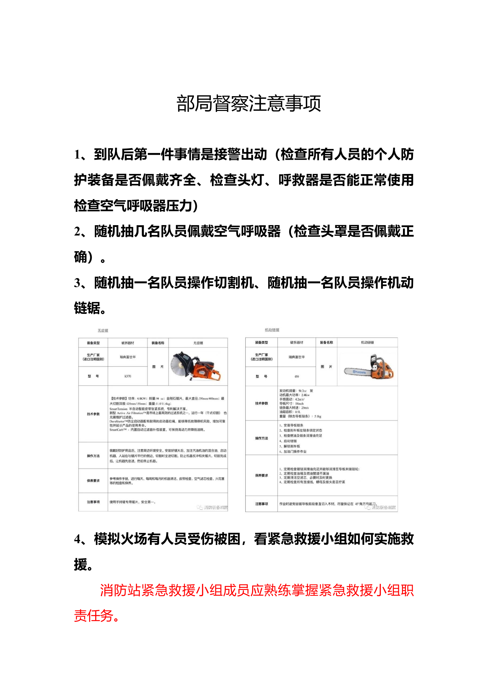
部局督察注意事项(仅供参考).docx
DOCX
175KB
2页
下载0
2022-06-20
浏览59
收藏0
评分-
5积分
AI编辑
收藏
已收藏
喜欢
已喜欢
原**
这个人很懒,什么都没留下
查看用户
该文档于
上传
相关文档
部局督察提问驾驶员
6
1
13KB
关于常态化督察组工作开展情况报告
6
10
22KB
森林火灾扑救安全注意事项
69
11
19KB
大跨度大空间火灾处置要点及注意事项
14
1
68KB
消防作战单位消防车耦合供液方法和注意事项
22
5
109KB
作战训练安全专项整治专班关于落实部局“六条红线”情况报告
3
10
15KB
(队务督察科)2023年个人述职述廉 (1)
0
12
14KB
消防作战单位火场供水的要求、方法和注意事项
4
5
16KB
在省委政法委对法院开展督察巡查动员部署会上的表态发言
2
3
15KB
低温雨雪天气行车注意事项
8
0
23KB
消防救援站危化品场所和冷库火灾事故特点、扑救要点和安全注意事项
6
5
19KB
雨雪冰冻天气行车注意事项
20
3
13KB
消防作战单位带电设备火灾扑救的方法和注意事项
8
5
19KB
不同类型火灾排烟的方法和注意事项
8
3
15KB
关于大队专职办督察的整改报告
5
6
634KB
在迎接中央环境保护督察“回头看” 工作部署电视电话会议上的讲话
0
4
21KB
在全省环保督察见面会上的表态发言
0
4
14KB
在机关政治督察动员部署会上的讲话........
1
6
14KB
学习XX书记在部局调研座谈时的重要讲话精神汇报材料
4
2
17KB
栀夏:中级《消防设施操作员》线上实操考试注意事项
1
10
1M
关于中秋、国庆消防安保期间队伍管理工作的督察通报
4
15
19KB
在2023年国家自然资源督察动员部署、耕地保护及地质灾害防治工作会议上的讲话
0
4
16KB
三类危化品槽车初战处置注意事项
70
0
18KB
在老干部局学习贯彻习近平新时代中国特色社会主义思想主题教育动员会上的讲话
0
10
17KB
冰面救援注意事项
1
3
13KB
多层建筑火灾扑救注意事项
16
3
12KB
精品:浅析不同类型火灾排烟的方法和注意事项
2
10
15KB
市第二轮中央生态环境保护督察整改落实情况报告
0
5
16KB
11月23日视频督察情况通报
20
0
12KB