添加到电脑桌面
添加到电脑桌面,以后点击桌面图标一键打开,无需搜索,非常快捷!
立即添加
资源篮
0
文档悬赏
默认会员
限时优惠
登录
首页
充值
所有文档
年终检查
文库
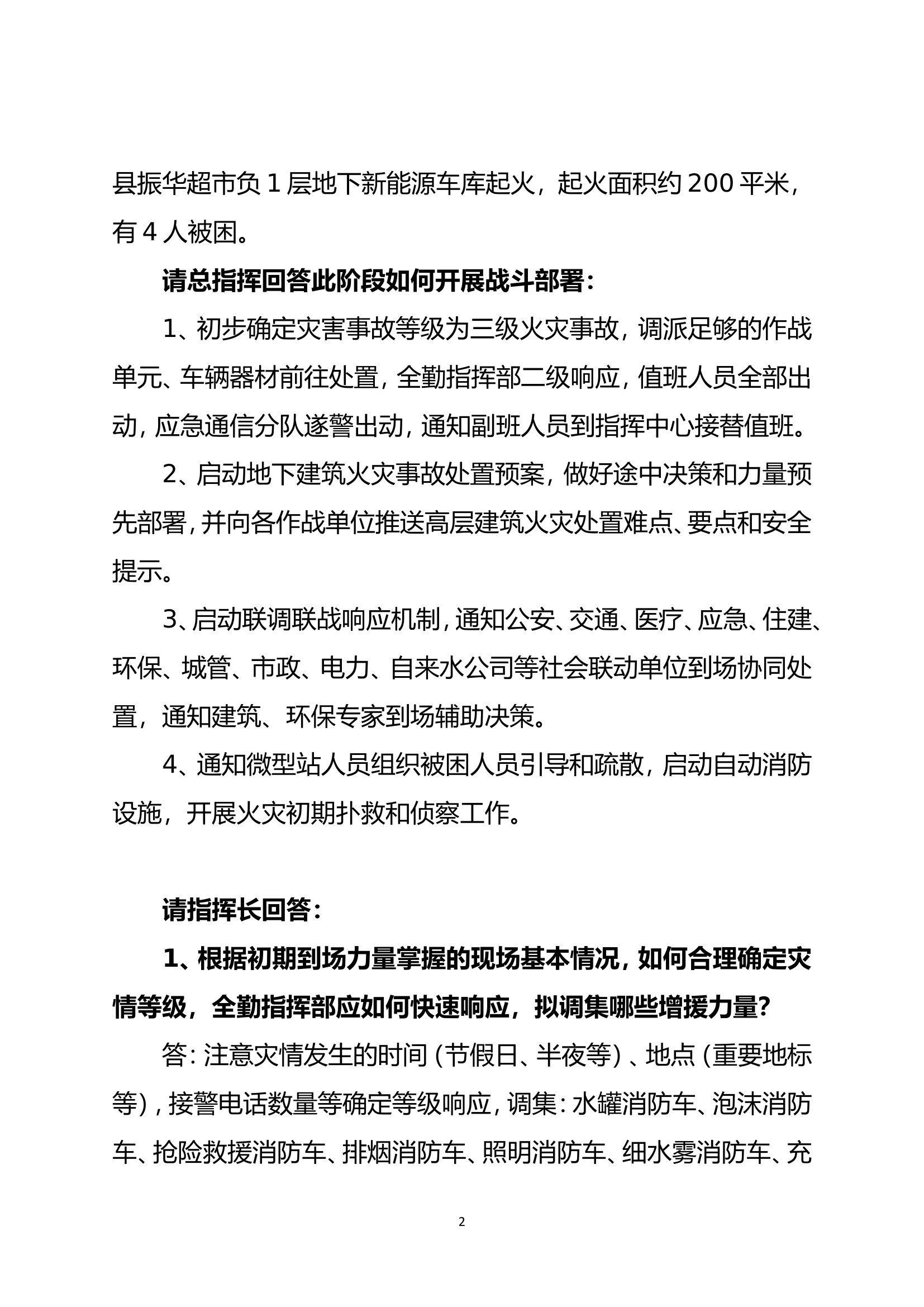
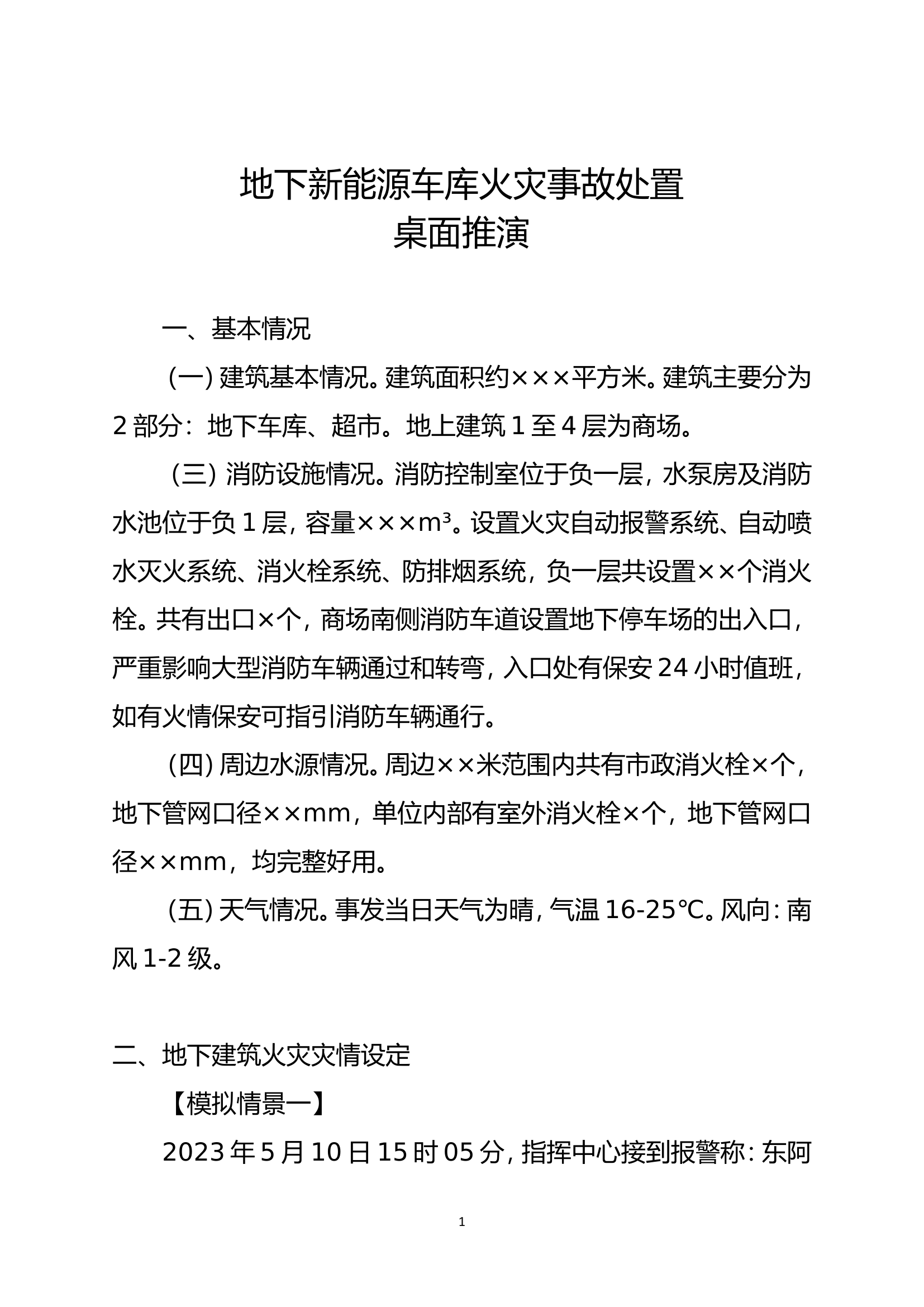
地下新能源车库火灾事故处置桌面推演.doc
DOC
490KB
6页
下载16
2024-04-17
浏览44
收藏0
评分-
3积分
AI编辑
温馨提示:当前文档有6页,可预览2页。下载可查看全部内容
剩余4页未读,
下载浏览全部
收藏
已收藏
喜欢
已喜欢
「**
这个人很懒,什么都没留下
查看用户
该文档于
上传
相关文档
地下新能源车库火灾事故处置桌面推演
16
3
490KB
XXXX广场地下新能源车库火灾事故处置“红蓝”对抗桌面推演
0
10
242KB
地下新能源车库火灾事故处置桌面推演流程全部材料
47
1
40KB
地下工程火灾事故处置桌面推演
0
20
4M
xx市消防救援大队某地下建筑火灾事故处置桌面推演方案(1月)
317
10
21KB
大型城市综合体火灾事故处置桌面推演(12.2导调稿)(1)
25
1
29KB
20241101高层建筑火灾事故处置桌面推演
1
20
13M
大型商业综合体火灾事故处置桌面推演1105
1
20
3M
2、大型城市综合体火灾事故处置桌面推演
308
0
33KB
石油化工火灾事故处置桌面推演
14
5
23KB
地下建筑火灾事故桌面推演
17
5
351KB
大型商业综合体火灾事故处置桌面 推演脚本(1)
622
0
42KB
大跨度厂房火灾事故处置桌面推演
0
20
478KB
医院火灾事故处置桌面推演文字最终版
112
2
17KB
大型城市综合体火灾事故处置桌面推演流程全部材料
50
1
32KB
高层建筑火灾事故处置桌面推演流程表1.5(1)
171
0
181KB
桌面推演流程:城市综合体、高层建筑、大跨度大空间厂房火灾及化工灾害事故
4
14
186KB
精品课:城市商业综合体火灾事故处置桌面推演
5
10
2M
原油储罐事故处置桌面推演(2022.2.11)
105
1
3M
地下建筑火灾事故现场处置方案(4页)
5
5
14KB
大型商业综合体火灾事故处置桌面推演PPT
48
5
46M
高层商务楼火灾事故处置桌面推演(杨浦商城)
18
10
4M
【桌面推演】森林火灾事故桌面推演方案(18页)
6
3
31KB
大型商业综合体火灾事故桌面推演
11
5
22KB
高层建筑火灾事故桌面推演
17
5
21KB
多层建筑火灾事故桌面推演
12
5
22KB
精品:n地下车库纯电动汽车火灾特点及处置对策研究
5
10
89KB
新能源汽车火灾事故处置对策研究
6
12
20KB
新能源电动车辆火灾事故处置要点分析
2
12
3M